Vom Thesaurus zum semantischen Netz. Potenziale von Data Mining in bibliographischen Datensätzen
Identifier (Artikel)
Identifier (Dateien)
Abstract
The paper explores the potential of data mining in bibliographic records. Quantitative analsysis of co-occurrences of keywords in bibliographic records makes it possible to create a semantic network. In contrast to the rigid hierarchy of traditional thesauri, this network maps polyvalent semantic relations between keywords across the distinct thematic branches of a thesaurus tree. Analysis of a comprehensive data pool made up from two major bibliographies (Gnomon Bibliographic Database and ZENON DAI) should allow for the semantic mapping of a core set of central topics (people, places, social structures, concepts) of classical scholarship.Statistiken

Literaturhinweise
Mayr u.a. (2010): P. Mayr / B. Zapilko / Y. Sure, Ein Mehr-Thesauri-Szenario auf Basis von SKOS und Crosskonkordanzen, in: 25. Oberhofer Kolloquium, Magdeburg/Barleben, 22. April 2010.
(URL: http://eprints.rclis.org/14500/, abgerufen am 4.2.2015)
Moretti (2000): F. Moretti, Conjectures on world literature, New Left Review 1 (2000), S. 54–68.
Moretti (2003): F. Moretti, Graphs, maps, trees. Abstract models for literary history”, New Left Review 24 (2003),
S. 67–93.
Moretti (2005): F. Moretti, Graphs, maps, trees: abstract models for literary history, London / New York 2005.
Zusätzliche Inhalte
-
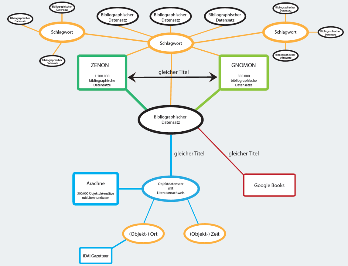
Vernetzung der Datenbestände von Gnomon Bibliographischer Datenbank und ZENON
Urheber/in (oder Besitzer/in) der DateiSabine Thänert
-
Ausschnitt der Mapping-Tabelle mit dem Sacherschließungsvokabular von Gnomon Bibliographischer Datenbank und ZENON
Urheber/in (oder Besitzer/in) der DateiAndreas Hartmann
-
Beispiel für einen gematchten Datensatz mit Kontext-Graph
Urheber/in (oder Besitzer/in) der DateiSabine Thänert
-
Beispiel für eine Verknüpfung mit Arachne: ZENON-Datensatz (4.1) und Arachne-Datensatz (4.2)
Urheber/in (oder Besitzer/in) der DateiSabine Thänert
-
Beispiel für eine Verknüpfung mit Arachne: ZENON-Datensatz (4.1) und Arachne-Datensatz (4.2)
Urheber/in (oder Besitzer/in) der DateiSabine Thänert
-
Exemplarische Auswertung für den Suchbegriff „Augustus“
Urheber/in (oder Besitzer/in) der DateiAndreas Hartmann
-
Exemplarische manuelle Auswertung von Kookkurenzen des Deskriptors „Arrian“ mit anderen Deskriptoren
Urheber/in (oder Besitzer/in) der DateiAndreas Hartmann
-
Visualisierung der Kookkurenzen aus Abb. 5 als Tag-Cloud, erzeugt mit Voyant Cirrus
Urheber/in (oder Besitzer/in) der DateiAndreas Hartmann
-
Beispiel für Literaturangaben in Arachne
Urheber/in (oder Besitzer/in) der DateiAndreas Hartmann
Veröffentlicht
2015-05-26
Ausgabe
Sprache
de
Schlagworte
Fachbibliographien, Bibliographische Datenbanken, Thesaurus, Schlagworte, Semantisches Netz, Tag Cloud
Lizenz

Dieses Werk steht unter der Lizenz Creative Commons Namensnennung - Weitergabe unter gleichen Bedingungen 4.0 International.


