Informationspraxis mitgestalten?
Hier steht, wie's geht!
DOI: http://dx.doi.org/10.11588/ip.2016.1.26628
Gabriele FAHRENKROG
Lernort Öffentliche Bibliothek und Open Educational Resources (OER) – Zusammenbringen, was zusammen gehört
Zusammenfassung
Mit den Veränderungen durch die Digitalisierung im Bildungsbereich, hin zu orts- und zeitunabhängigen Verfügbarkeit von Inhalten, zu Kollaboration und Partizipation in Lehr- und Lernkontexten, verändern sich auch die Anforderungen an den Lernort Bibliothek. Öffentliche Bibliotheken bieten Zugang zu Lehr- und Lernmaterialien und unterstützen Menschen in allen Belangen zu Aus- und Weiterbildung. Obwohl es sich bei OER (Open Educational Resources) um Bildungsmedien handelt, haben sie bislang nicht den Weg in Öffentliche Bibliotheken gefunden. Es wird dargelegt, welche Gründe für ein Engagement von Bibliotheken mit OER spricht und aufgezeigt, was Öffentliche Bibliotheken mit bereits vorhandenen Kompetenzen und vorhandener Infrastruktur konkret unternehmen können, um für das Thema OER zu sensibilisieren, OER zu vermitteln und dazu anzuregen, aktiv freie Bildungsmaterialen zu erstellen und weiter zu bearbeiten.
Schlüsselwörter
Öffentliche Bibliothek; Lernort; OER; Open Educational Resources
Public Libraries and Open Educational Resources (OER) – Bringing together what belongs together
Abstract
With the changes that come along with the digitization of education, such as location- and time-independent availability of content as well as collaboration and participation in teaching and learning, the expectations towards libraries as a place of learning change. Public libraries offer access to teaching and learning ressources and support with all requirements for schooling and further education. Even though OER (Open Educational Ressources) are educational media they haven't found their way into public libraries yet. It its demonstrated which reasons speak for an engagement of libraries with OER and it is futher shown how public libraries can sensitize for the subject of OER, comunticate OER and encourage to acitvely create and edit educational ressources with the already present competence and facilities.
Keywords
Public Library; Learning Space; OER; Open Educational Resources
Inhaltsverzeichnis
Gesellschaftspolitische Aspekte
4 OER in Öffentlichen Bibliotheken
Weiterbildung, Lebenslanges Lernen und OER
4.2 Materialien von Bibliotheken und OER
5 Angebote und Services zu OER
1 Einleitung
Open Educational Resources (OER) oder auch freie Bildungsmedien/offene Bildungsressourcen, sind frei lizenzierte Lehr- und Lernmedien- und Materialien, die schon aufgrund des Kontextes Lehren und Lernen + Medium in den Fokus Öffentlicher Bibliotheken rücken sollten. Lernmedien für alle Bildungsbedarfe in Form von Lehrbüchern, Audio- oder Videokursen, in Form von Fachzeitschriften für Aus- und Weiterbildung und weiterer ergänzender Materialien für Vorschulalter und Grundschule, sind selbstverständlich Teil des Bestandes Öffentlicher Bibliotheken. Insbesondere auch im Bezug zum Konzept des Lebenslangen Lernens bauen Bibliotheken ihre Bestände auf und stellen Raum und technische Infrastruktur zur Verfügung, um die Nutzung unterschiedlicher Medienformen zu ermöglichen. Beschäftigte in Öffentlichen Bibliotheken erstellen selbst Materialien für Schulungen zur Medien- und Informationskompetenz, die als OER unter freier Lizenz zur Nachnutzung veröffentlicht werden sollten.
Im Bereich der Wissenschaftlichen Bibliotheken gibt es eine Reihe von Ansätzen, die mögliche Aufgabenbereiche im Zusammenhang mit OER beschreiben, wie etwa die Entwicklung standardisierter Metadaten, Aggregation vorhandener OER oder die Entwicklung von Repositorien für OER-Materialien, aber auch die Nutzung und Nachnutzung von Materialien im Zusammmenhang mit Schulungen zur Informationskompetenz (vgl. Hapke 2015; Flimm 2014; Neumann 2015).
Ein konkretes Projekt beschreiben Lüthi und Sterchl (2015) mit dem Projekt IdeenSet 1, einer online erschlossenen Sammlung von Bildungsressourcen zu einem bestimmten Thema, die offene Lehr- und Lernmedien enthält.
Mit dem Blog 'biboer'2 bietet Jürgen Plieninger eine Übersicht und einen Einstieg in OER für (Öffentliche) Bibliotheken. Darüber hinaus beleuchtet Plieninger (2015; 2015/1) die Bereiche Produktion, Distribution und Schulung als Aufgaben und skizziert erste Anregungen für eine Umsetzung. Es werden außerdem mögliche Kooperationspartner angeregt und die Recherche nach freien Bildungsmaterialien thematisiert.
Chancen und Grenzen von OER im Hinblick auf die Vermittlung von Bildung für Öffentlichen Bibliotheken, und ob freie Bildungsmedien das Potenzial haben, die Bibliothek als Lernort zu positionieren, werden von Tschofen (2014) untersucht. Reckling-Freitag (2013) weist auf die Möglichkeit der Nachnutzung freier Materialien z.B. für die Konzeption von Führungen oder Recherchetrainings hin. Für Creelman (2012) bietet sich mit OER für Öffentliche Bibliotheken die Gelegenheit, sich als Zentren für Lebenslanges Lernen zu etablieren. Dies wird jedoch, so das Fazit, nicht ohne Veränderungen, wie etwa durch Erarbeiten einer neuen Definition zur Rolle (Öffentlicher) Bibliotheken und die konsequente Umsetzung des Open-Paradigmas3 erreicht werden können.
Wissen und Information sollten allen Menschen frei und zu fairen Bedingungen zur Verfügung stehen. Aus dieser Überzeugung heraus engagieren sich Wissenschaftliche Bibliotheken seit vielen Jahren erfolgreich für Open Access. Dabei hat sich um die OA-Veröffentlichung wissenschaftlicher Publikationen herum eine Vielzahl an Dienstleistungen und Services entwickelt, die von Wissenschaftlichen Bibliotheken mittlerweile selbstverständlich geleistet werden. Open Access bezieht sich vorrangig auf die Publikation wissenschaftlicher und qualitätsgeprüfter Arbeiten, daher sahen Öffentliche Bibliotheken in der Auseinandersetzung mit Open Access bislang für sich keinen Handlungsbedarf.
Mit zunehmender Verbreitung von OER ändert sich dies und es gibt eine Reihe guter Gründe für das Engagement mit freien Bildungsmedien: Bibliotheken sind Orte der Kommunikation und der Begegnung, damit bieten sie als Mittler zwischen Menschen und Medien eine Plattform für den Austausch von und über OER. Bibliotheken überall unterstützen die Entdeckung neuer Informationen und Ideen, die zum Lernen, Wachsen und zur Innovation innerhalb der Community führen. Zudem bieten sie Raum und Unterstützung für das Experimentieren mit neuen Medienformen und sie sind über bereits vorhandene Werte, Beziehungen, Kapazitäten und Infrastrukturen hervorragend dafür geeignet, OER-Aktivitäten innerhalb der Bibliothek zu realisieren (vgl. Walz 2015:27). Schon jetzt werden in Bibliotheken Materialien zu unterschiedlichen Schulungen und Veranstaltungen erstellt, die – ohne explizit als OER ausgewiesen zu sein – häufig zur weiteren Nutzung und Bearbeitung weitergegeben werden. Diese Materialien selbst sind dafür geeignet, als freie Ressourcen veröffentlicht zu werden.
Der Ausbau digitaler Bildung an Schulen und Hochschulen schreitet stetig voran, traditionelle Medien im Unterricht werden zunehmend durch digitale Formate ergänzt. Öffentliche Bibliotheken bleiben auch in Zukunft relevante Partner für Bildungseinrichtungen, wenn sie diesen Wandel begleiten und durch gezielte Ergänzung der Bestände und den Ausbau entsprechender Services darauf reagieren. Dies nicht zuletzt auch vor dem Hintergrund, dass es für den Komplex der außerschulischen und informellen Bildung an Einrichtungen fehlt, die als Anlaufstellen, und darüber hinaus als Schnittstellen zwischen den Akteuren, fungieren.
2 Was sind OER?
Weit verbreitet sind die Definitionen zu OER der Flora Hewlett Foundation (2013:16), der OECD (2007:10) und der UNESCO (2012:1). Die aktuelle UNESCO-Definition besagt:
„Open Educational Resources (OERs) are any type of educational materials that are in the public domain or introduced with an open license. The nature of these open materials means that anyone can legally and freely copy, use, adapt and re-share them (vgl. Abb. 1). OERs range from textbooks to curricula, syllabi, lecture notes, assignments, tests, projects, audio, video and animation.“ (UNESCO 2015)
Abb. 1: OER-Kreislauf
Es bestehen allerdings unterschiedliche Auffassungen darüber, was im Detail unter 'Open', 'Educational' und 'Resource' verstanden wird.
Forderungen an das Kriterium 'Open' variieren. So wird beispielsweise häufig 'offen' mit frei oder kostenlos verbunden. Dabei kann die Nutzung von OER auch mit Kosten verbunden sein, denn im Vordergrund stehen die freien Nutzungsrechte, nicht die kostenlosen Inhalte 4.
Verbreitet werden die Prinzipien von “Open Content“ und Wileys “5R” (Wiley 2014) zugrunde gelegt, die Nachnutzenden folgende Rechte zusprechen:
Retain – das Recht, Kopien zu erstellen und zu besitzen mit Kontrolle über deren Vervielfältigungsprozess;
Reuse – das Recht, den unveränderten Inhalt vielfältig weiter zu verwenden (z.B. im Klassenraum, einer Studiengruppe, auf einer Webseite, in einem Video);
Revise – das Recht, den Inhalt anzupassen, zu bearbeiten, zu modifizieren und zu verändern (z.B. durch Übersetzung in eine andere Sprache);
Remix – das Recht, den unveränderten oder veränderten Inhalt mit anderen offenen Inhalten zu kombinieren, um etwas Neues zu erschaffen;
Redistribute – das Recht, Kopien des unveränderten oder veränderten Inhalts, der Bearbeitungen, der Remixe mit anderen zu teilen (Wiley 2014, in Übersetzung5).
'Offen' im OER-Kontext bedeutet immer sowohl offen im Sinne des Zugangs zu Materialien als auch offen im Sinne von Weiterbearbeitung und Weiterverbreitung durch Dritte. 'Offen' bedeutet darüber hinaus auch die Beseitigung ökonomischer, juristischer und technischer Hürden. (vgl Whitepaper 2013:51).
'Educational' bezieht sich auf die didaktische Aufarbeitung der Ressource. Es besteht jedoch keine Einigung darüber, ob nur ursprünglich für Bildungszwecke erstellte Materialien OER zuzurechnen sind oder auch für andere Zwecke produzierte Ressourcen. Ebenso besteht keine Einigung darüber, ob bei Nutzung außerhalb eines formellen Bildungskontextes von Bildungsressource gesprochen werden kann (vgl. Tschofen. 2014:15). 'Educational' kann sich somit einerseits auf bestimmte Bildungszwecke beziehen, wie von Weitzman (2014:5) dargelegt oder im weiteren Sinne auf Werkzeuge, Materialien und Techniken, die Zugang zu Wissen unterstützen, wie es die Hewlett Foundation (2013:10) formuliert.
Ebenfalls Unterschiede gibt es in der Auslegung von 'Resources'. Der Term 'Open Educational Resources' kann gemäß der Definition von Blackall/Hegarty bei WikiEducator (2011) u.a. auch Unterrichtspläne, Quiz, Lehrpläne, Lehrmodule, Simulationen umfassen. Der Begriff „Bildungsmaterial“ impliziert dieses Verständnis, wohingegen „Bildungsressource“ weiter gefasst ist und laut OECD (2007:31) auch Lern- und Content Management Software, Werkzeuge zur Content-Entwicklung sowie Normen und Lizenzierungwerkzeuge für die Veröffentlichung von digitalen Ressourcen beinhaltet.
Creative Commons Lizenzierung
Überall wo es um eine möglichst große Verbreitung von Informationen und das aktive Sich-Aneignen von Wissen und um die weitere Bearbeitung und Nachnutzung der Materialien geht, ist eine Veröffentlichung unter freier Lizenz dafür die Voraussetzung. Ein zentrales Merkmal von OER ist die freie Lizenzierung, z.B. unter Verwendung der Creative Commons.
Creative Commons bietet derzeit sechs international gültige Lizenzierungsverträge, die sich aus vier Rechte-Modulen ergeben:
| Namensnennung 3.0 de | |||
| Namensnennung-KeineBearbeitung 3.0 de | |||
| Namensnennung-NichtKommerziell 3.0 de | |||
| Namensnennung-NichtKommerziell-KeineBearbeitung 3.0 de | |||
| Namensnennung-NichtKommerziell-Weitergabe unter gleichen Bedingungen 3.0 de | |||
| Namensnennung-Weitergabe unter gleichen Bedingungen 3.0 de |
Tabelle 1: Übersicht Creative Commons-Lizenzierungsverträge
Daneben gibt es noch die Möglichkeit der Lizenzierung gemeinfreier Werke durch die Deklaration CC0 (keine Rechte vorbehalten), um eigene Werke in die Gemeinfreiheit zu entlassen.
Die Namensnennung ist die wichtigste Gegenleistung für Urheber, die ihre Werke unter einer Open-Content-Lizenz freigeben. Deswegen enthalten alle Creative-Commons-Lizenzen das BY-Modul.
Freie Lizenzen treten erst dann in Kraft, wenn ein Werk öffentlich zugänglich gemacht oder verbreitet wird. Wird eine Lizenzbedingung nicht eingehalten, erlischt die Lizenz automatisch6.
3 OER in Deutschland
Nachdem in anderen Ländern OER bereits auf der bildungspolitischen Agenda angekommen waren, gelang der Durchbruch in Deutschland schießlich in 2012. Wie Leonard Dobusch titelte, war „2012: Das Jahr, in dem Open Educational Resources in Deutschland ankam“(Dobusch 2012), denn von da an wurden freie Bildungsmedien von unterschiedlichen Akteuren und Initiativen als Thema in die breitere Öffentlichkeit getragen. Das erste OER-Camp7 fand in Bremen statt ,die Bundeszentrale für politische Bildung widmete sich mit einem Blog der Praxis digital-offener Bildungsmedien8 und mit Hilfe von Crowdfunding wurde versucht, eine Plattform für offene Schulbücher (Schulbuch-O-Mat9) zu finanzieren (vgl. Dobusch 2012:39). Im folgenden Jahr fanden OER dann auch ihren Weg in den Koalitionsvertrag von CDU, CSU und SPD auf Bundesebene und finden sich in der Formulierung wieder: „Schulbücher und Lehrmaterial (…) sollen, soweit möglich, frei zugänglich sein, die Verwendung freier Lizenzen und Formate ausgebaut werden“ (CDU, CSU & SPD 2013:30).
Die Kultusministerkonferenz und das Bundesministerium für Bildung und Forschung erklären im Fazit des Berichts der Arbeitsgruppe aus Vertreterinnen und Vertretern der Länder und des Bundes zu Open Educational Resources 2015 die positiven Wirkungsmöglichkeiten von OER. Es wird gefordert, “in den unterschiedlichen Bildungsbereichen entsprechende Rahmenbedingungen zu gewährleisten bzw. zu schaffen“ und betont, dass „angesichts der sehr dynamischen Entwicklung (...) die empfohlenen Maßnahmen angegangen werden [sollten]“ (KMK 2015:11).
Auf unterschiedlichen Ebenen haben in den vergangenen Jahren Bewegungen und Initiativen die Arbeit für Ausbau und Beförderung von OER in Deutschland aufgenommen, wie etwa Wikimedia Deutschland mit Mapping OER10, open-educational-resources.de – Transferstelle für OER11 sowie für den Bereich der Wissenschaftlichen Bibliotheken, im Rahmen der Entwicklung einer OER-World Map,12 das Hochschulbibliothekszentrum Nordrhein-Westfalen (hbz).
Gesellschaftspolitische Aspekte
Eine der Kernaufgaben Öffentlicher Bibliotheken ist, freien Zugang zu Informationen zu gewährleisten und Menschen dabei zu unterstützen, einen sachgerechten Umgang mit allen Medienformen zu erlernen, damit die Medien optimal für das Lernen und die persönliche Weiterbildung genutzt werden können. Mit den Möglichkeiten, die durch die Digitalisierung gegeben sind, wachsen Produktivität und Output stetig, immer mehr Inhalte werden publiziert. Es ist die Aufgabe von Bibliotheken, Ordnung und Übersichtlichkeit durch Erschließung und durch das Zugänglichmachen der Inhalte zu schaffen. OER in diesem Zusammenhang zu fördern, zu vermitteln, ihre Erschließung und Erstellung zu unterstützen, kann als ein gesamtgesellschaftlicher „Auftrag an die Gesellschaft gesehen werden, die die Errungenschaften des 21. Jahrhunderts nutzen will und alle Menschen mit dem Wissen, das sie sich aneignen wollen, auch zusammenbringt. Die Bildungsangebote, die großteils durch die öffentliche Hand finanziert werden, sollten allen Bürgerinnen und Bürgern immer und überall zugänglich sein.“ (Akin-Hecke 2014).
Ein Auftrag, der eben jene Aspekte beinhaltet, denen sich Bibliotheken als Aufgabe verpflichtet sehen:
Wissen in Form von Medien und Daten bereit zu stellen und Zugänge zu schaffen
Akteure im Rahmen des Auftrags des Community-Buildings zusammenzubringen und
Inhalte die durch die öffentliche Hand finanziert werden, allen Bürgerinnen und Bürgern zur Verfügung zu stellen.
Obwohl also die Gründe für eine Etablierung von OER in Öffentlichen Bibliotheken auf der Hand liegen, ist das Thema bislang praktisch nicht bei ihnen angekommen13.
4 OER in Öffentlichen Bibliotheken
Als Teil des Konzepts des Lebenslangen Lernens steigt weltweit der Bedarf an Zugang zu (höherer) Bildung und entsprechenden Bildungsangeboten. Lernende werden sich vermehrt nicht mehr an festen Orten, wie Schule oder Universität zum Lernen zusammenfinden, sie lernen mobil, ortsunabhängig und zu jeder Zeit, wobei auch mehrere Lernorte kombiniert werden. Die Bibliothek übernimmt hier sowohl als Lernort, aber insbesondere auch als Plattform für den Zugang und den Austausch von Materialien, eine Schlüsselfunktion.
Für freie Bildungsmedien in Öffentlichen Bibliotheken spricht
der praktische Nutzen, denn OER sind rund um die Uhr von jedem Ort abrufbar
die kostengünstige Erstellung und Nutzung
die dauerhafte Verfügbarkeit (keine Rückgabefristen)
Nutzen und Bearbeitung von OER kann - als Zusatzeffekt - dazu beitragen, IT- und Informationskompetenz zu schulen
durch die Möglichkeit, dass verschiedene Personen von unterschiedlichen Orten darauf zugreifen können, werden Möglichkeiten des kollaborativen und partizipativen Arbeitens befördert (vgl. Shrivastava/Mudagal 2015:4).
In einer wissensbasierten Gesellschaft bedeutet zudem eine Öffentliche Bibliothek, die sich aktiv in den Bereichen des Lebenslangen Lernens positioniert, einen Standortvorteil.
4.1 Lernort Bibliothek
Wikimedia Deutschland merkt in der im Juni 2015 erschienenen Ist-Anayse zu freien Bildungsmaterialien an, „dass öffentliche Bibliotheken eine wichtige Rolle als Lernort, gerade für das selbstgesteuerte Lernen in der Freizeit spielen“ (Wikimedia 2015:136). In diesem Bereich liegt noch viel Potenzial, zumal mit virtuellen Angeboten ein ausgezeichneter Anknüpfungspunkt gegeben ist, Bibliotheken als Lernort herauszustellen (vgl. Umlauf 2001).
Der Term 'Lernort' bezieht sich zum einen auf Bibliothek als Ort des Erwerbs und des Austausches von Wissen, zum anderen brauchen aber auch Online-Communities und digitale Bildungsangebote reale Lern- und Kommunikationsorte für den Austausch untereinander (vgl. Moskaliuk 2015), den Bibliotheken heute bieten oder bieten sollten. Eine Vielzahl an Bibliotheken stellt bereits Räume für sich selbst organisierende Gruppen von Lernenden zur Verfügung. Weiter ausbaufähig ist vielerorts die verstärkte Bündelung und Koordinierung von (Weiter-) Bildungsaktivitäten sowie eine Vernetzung zwischen den Akteuren.14.
'Lernort Bibliothek' soll hier nicht verstanden werden als Ort, an dem in jedem Fall aktiv Bildungsangebote erarbeitet und methodisch-didaktisch aufbereitet vermittelt werden. Allein aufgrund der fehlenden fachlichen Expertise - es gibt wenig entsprechend pädagogisch ausgebildetes Personal in Öffentlichen Bibliotheken – kann ein derartiger Service für die meisten Einrichtungen aus eigener Kraft heraus kaum erbracht werden. Es darf auch bezweifelt werden, ob dies ohne Vorliegen der fachlichen Voraussetzungen tatsächlich zielführend wäre15. Mit Abschluss einer bibliotheksfachlichen Ausbildung sind in aller Regel bereits die erforderlichen Kompetenzen vorhanden, um sach- und fachgerecht mit OER umgehen zu können und um Angebote zu entwickeln und anzubieten, die den Ansprüchen an Bibliothek als Lernort in der Wissensgesellschaft gerecht werden.
Bibliotheken entwickeln sich stetig weiter, analog zu den Anforderungen, die von der Gesellschaft an sie gestellt werden. In demokratischen Gesellschaften besteht ihre Aufgabe darin, Teilhabe zu fördern und demokratische Prozesse zu stimulieren und zu unterstützen. Dazu gehört in einer komplexer werdenden Welt auch die Unterstützung von (Weiter-) Bildung und der Abbau von Barrieren, die Lernen erschweren. So sind Raum, Ausstattung und Öffnungszeiten an die Bedarfe der Lernenden anzupassen. Mit OER eröffnen Öffentliche Bibliotheken die Möglichkeit, Lehrmaterialien aus der ganzen Welt und aus allen Bereichen für alle nutzbar, nachnutzbar, auffindbar und zugänglich zu machen. Lernende sind damit vom Zwang der räumlichen und zeitlichen Festlegung befreit und können einen Großteil der Angebote unabhängig von beruflichen oder persönlichen Anforderungen in Anspruch nehmen.
Weiterbildung, Lebenslanges Lernen und OER
Zur Unterstützung von Menschen bei der persönlichen Weiterbildung und dem selbstgesteuerten Lernen, fallen Öffentlichen Bibliotheken eine Reihe von Aufgaben zu:
Erschließung und Vermittlung analoger und digitaler Medien
Bildungsberatung
Förderung von Chancengleichheit
Beratung hinsichtlich der erforderlichen Technik, um Lehr- und Lernmedien nutzen zu können
Organisation, Erstellung und Betreuung von Sammlungen zu Einzelthemen
Community Building und Unterstützung des selbstgesteuerten Lernens in Gruppen.
Weiterhin sind auch Bibliotheken dazu angehalten, die Forderungen des Bündnisses für Bildung (BFB), einer Koalition von Personen und Organisationen zur Förderung freier Bildungsmaterialien, umzusetzen, die die öffentliche Hand dazu auffordert:
ein klares Bekenntnis zu OER abzugeben und eine OER-Strategie zu entwickeln
Rahmenbedingungen und Strukturen zur Förderung von OER sowie deren nachhaltige Nutzung zu schaffen
Erstellung und Nutzung von OER und Zusammenarbeit mit bestehenden OER-Communities gezielt zu fördern (vgl. Wikimedia 2015:7).
Konkret bedeutet dies für Öffentliche Bibliotheken, OER als vollwertiges Medium und Teil des Bestandes anzuerkennen und zu integrieren, eine Strategie für die eigene Einrichtung im Umgang mit offenen Ressourcen zu entwickeln sowie Menschen bei der Erstellung und Nachnutzung freier Bildungsmedien gezielt zu beraten und nach Maßgabe der vorhandenen Möglichkeiten zu unterstützen.
4.2 Materialien von Bibliotheken und OER
Öffentliche Bibliotheken er- und überarbeiten Konzepte zu einer Vielzahl an Führungen, Veranstaltungen und Schulungen für alle Altersgruppen. Es werden zudem eine Reihe weiterer Materialien erstellt, wie Vorlagen für 3D-Druck, Lagepläne, Bedienungsanweisungen usw. Hier liegen einige der Stärken offener Ressourcen für die (Nach-) Nutzung und Bearbeitung durch Bibliotheken selbst: Freie Materialien können für die Konzeption eigener Schulungen Veranstaltungen auf die individuellen Bedarfe angepasst und nachgenutzt werden. Selbst erstellte Materialien wiederum können als offene Ressourcen zur Verfügung gestellt werden.
Suchen Bibliotheken etwa nach Konzepten zur Nachnutzung für z.B. Recherchertrainings oder Schulungen zur Medien- und Informationskompetenz, sehen sie sich in der Regel mit der Tatsache konfrontiert, dass weder von anderen erstelltes Material unter freier Lizenz zur Verfügung steht, noch dass es eine zentrale Plattform für die Suche nach geeigneten Materialien gibt. Von Bibliotheken erstellte Materialien sind auf Webseiten, in Lernmanagementsystemen und auf privaten Speichermedien abgelegt, also vorhanden, aber nicht frei zugänglich (vgl. Plieninger 2015:1173). Gelegentlich werden über die Mailingliste Forum ÖB16 Anfragen nach Beispielen für Schulungs- oder Veranstaltungskonzepte gestellt. Häufig findet sich in der Folge eine Person, die daraufhin das eigene Material zur Nachnutzung freigibt. Selbst erstelltes Material frei zur Verfügung zu stellen kann diese Prozesse vereinfachen und Wege verkürzen, denn mit Veröffentlichung unter freier Lizenz bräuchte keine Erlaubnis für die Nutzung und Barbeitung mehr eingeholt werden. Damit aber alle Vorteile – insbesondere auch für die Suche nach relevanten Materialien – ausgeschöpft werden können wäre zu überlegen, wie OER aus und für die bibliothekarische Praxis künftig auf einer Plattform17 erschlossen und zur Verfügung gestellt werden können18.
5 Angebote und Services zu OER
Wesentliche Herausforderungen für die Verbreitung und Akzeptanz von OER sind:
mangelnde Bekanntheit
zu selten freie Lizenzierung für Lehrmaterialien
zu wenige OER-Repositorien
mangelhafte Metadaten/Verschlagwortung
Schwierigkeiten bei der Suche nach OER
Für Bibliotheken erwachsen daraus die Aufgaben:
Bewusstsein für OER zu schaffen
OER bereitzustellen
selbst OER zu erstellen
Materialien mit Metadaten auszuzeichnen/zu verschlagworten
OER-Management zu betreiben.
(vgl. Neumann 2013:814-818).
Bibliotheken sind ideal dafür geeignet, OER zu organisieren und zu teilen. Es sind Kenntnisse in der Formal- und Sacherschließung und in der qualitativen Bewertung von Materialien vorhanden, Beschäftigte in Bibliotheken sind erfahren in der Nutzerberatung und können Inhalte zu ausgewählten Themen kompetent vermitteln. Vor allem verfügen Öffentliche Bibliotheken zumeist über gute Kontakte zu Akteuren im Bildungsumfeld, wie etwa Schulen und Volkshochschulen, wodurch auf kurzen Wegen viele Interessierte zusammengebracht werden können.
Vielerorts bedarf es der Einführung und der Erklärung, welche Potenziale und Herausforderungen mit OER verbunden sind. Öffentliche Bibliotheken können durch Beratung und praktische Unterstützung auf unterschiedlichen Ebenen dazu beitragen, dass Wissen über freie Bildungsmedien zu verbreiten und Menschen dazu befähigen, sich an der (Weiter-) Entwicklung offener Materialien zu beteiligen. Sie können sich als Zentrum für OER am Ort etablieren, entsprechende Angebote entwickeln und die sehr dynamische Entwicklung auf dem Gebiet begleiten.
Für die Nachnutzung der Medien ist eine Veröffentlichung unter freier Lizenz die Voraussetzung. Dies setzt Kenntnisse über geeignete Lizenzen, etwa von Creative Commons, voraus. Zur Unterstützung Lernender und Lehrender können Bibliotheken dabei behilflich sein, kollaborativ Materialien zu erstellen, sie zu lizensieren, zu verwenden und zu modifizieren, zu teilen, zu suchen und die Materialien zu verwalten. Bibliotheken können Hilfestellung bei der Digitalisierung von Materialien leisten, etwa im Rahmen von Makerspaces Hardware bereit stellen und Beratung bieten. Weitere Aspekte sind die Unterstützung der Suche nach OER sowie deren Sammlung und Erschließung für persönliche Zwecke. Weiterhin können Öffentliche Bibliotheken Schulungen zur Informationskompetenz im Zusammenhang mit OER entwickeln und durchführen und Lehrende und Lernende dabei anleiten, Suchergebnisse qualitativ zu bewerten.
Es stellt sich also nicht die Frage ob, sondern womit Bibliotheken konkret beginnen sollten, sich mit offenen Ressourcen zu engagieren. Ganz am Anfang steht zunächst die Entscheidung, freie Bildungsmedien zum Thema in der eigenen Einrichtung zu machen. In weiteren Schritten kann sich dann nahezu jede Öffentliche Bibliothek, unabhängig von Größe und Ausstattung, über Angebote zu Erstellung, Vermittlung und Schulung auf unterschiedlichen Ebenen zu OER einbringen.
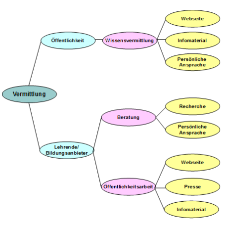
5.1 Vermittlung
Über ihre Vermittlung werden OER bekannt und Nutzerinnen und Nutzer der Bibliothek werden mit relevanten Inhalten zusammen gebracht. Die Fragen in diesem Zusammenhang sind: Was kann getan werden um OER als Thema des Lernortes Bibliothek bekannt zu machen? Wer soll auf welchem Weg erreicht werden, zu welchem Zweck und mit welchen Mitteln?
Die Vermittlung von OER an Nutzerinnen und Nutzer der Bibliothek im Rahmen der Beratung, über die eigene Webseite oder über Infomaterial, kann praktisch von allen Bibliotheken erbracht werden. Bloggende Bibliotheken und auch diejenigen, die Soziale Netzwerke aktiv nutzen, sollten über diese Kanäle mit anderen Akteuren in Kontakt treten, um OER bekannter machen. Auf der eigenen Webseite oder über das Bibliotheksmanagementsystem können Rubriken für freie Bildungsmedien eingerichtet werden. Zur Bündelung der Aktivitätenvon und zur Vermeidung von Redundanzen, empfiehlt sich die Kooperation mit anderen Bibliotheken, z.B. durch gemeinsame Erschließung der Materialien oder bei der Zusammenstellung von Quellensammlungen.
Abb. 2: Vermittlung von OER
Lehrende und Bildungsanbieter im weitesten Sinne können vom OER-Einsatz profitieren. Erreicht werden sie über die direkte Ansprache im persönlichen Kontakt, aber auch über Informationen auf der Bibliothekswebseite oder auch über Infomaterial, das ausliegt oder mitgegeben werden kann. OER-Akteure aus Bildungseinrichtungen im Umfeld sollten von der Bibliothek ausfindig gemacht werden und z.B. interessierte Nutzerinnen und Nutzer an diese weitervermittelt werden.
Ein Teil der Nutzerschaft wird über das individuelle Beratungsgespräch in der Bibliothek erreicht. Bei Anfragen zu (Weiter-) Bildungsthemen, gehört die Recherche nach geeigneten OER-Materialien selbstverständlich dazu. Grundsätzlich sollte gelten, freie Bildungsmedien bei der Suche und Zusammenstellung von Medien, etwa von Medienkisten für Schulen oder bei der Präsentation von Medien zu bestimmten Themen in der Bibliothek, stets mitzudenken und in geeigneter Form darauf hinzuweisen.
Zur Bekanntmachung und Verbreitung von OER eignet sich das eigene Blog, oder die eigene Webseite, auf der z.B. Informationen zur Suche nach Materialien, aber auch Linklisten mit Quellen oder Informationen zu freien Lizenzen veröffentlicht werden. Über Flyer, Newsletter oder Infomaterial, das speziell für Akteure im Bildungsumfeld erstellt wird, wären weitere Interessierte zu erreichen. Nicht zuletzt sollten Beiträge zum Lernort Bibliothek mit Hinweisen auf Angebote und Veranstaltungen in der lokalen und regionalen Presse - im besten Fall - regelmäßig ihren Platz finden.
5.2 Erstellung
Wer erstellt OER und wie kann die Bibliothek die Erstellung unterstützen?
Abb. 3: Erstellung von OER
Materialien zu Schulungen, Trainings und Führungen werden von Beschäftigten in vielen Bibliotheken selbst erstellt. Vor allem aber erarbeitet auch eine Vielzahl an Menschen aus den Bereichen der schulischen- und außerschulischen Bildung, der betrieblichen Ausbildung und in der Weiterbildung Materialien zu Lehr- und Lernzwecken, an die sich die Bibliothek mit unterstützenden Angeboten richten kann.
Die meisten Öffentlichen Bibliotheken verfügen über PC-Internetarbeitsplätze und immer mehr auch über WLAN, für den Internetzugang mit eigenen Geräten in den Räumen der Bibliothek. Die vorhandene technische Ausstattung sollte für die Erstellung und Bearbeitung von Materialien zu Verfügung gestellt werden und darüber hinaus kann Hilfestellung bei der Digitalisierung von Materialien geleistet werden.
Zur Vermittlung von Inhalten werden heute didaktisch aufbereitete Materialien zu unterschiedlichen Themen und Aktivitäten in allen erdenklichen Formen und Formaten erstellt. Lehrbücher, ebenso wie Präsentationsfolien, Videos, Audiobeiträge oder auch Wikis, um nur ein paar Beispiele zu nennen, können OER sein. Zudem werden Materialien für sehr verschiedene Nutzungsszenarien erstellt: für das Lernen über Text in Form von eBooks, mobiles Lernen unterwegs über Video oder Audiomaterial oder auch für das Lernen in Gruppen über Material, das kollaboratives Arbeiten erlaubt und auch interaktive Elemente beinhaltet. Bibliotheken können die Erstellung dieser Materialien in sofern unterstützen, als sie Makerspaces oder auch FabLabs eröffnen, in denen die Möglichkeit zur Produktion von Materialien einzelner Formen und Formate gegeben ist. Denkbar wären etwa die Bereitstellung von Kamera und Schnittplatz für die Videoproduktion, oder von Aufnahmegeräten und benötigter Software für die Erstellung von Podcasts.
5.3 Schulung
Schulungsangebote zu OER und verwandten Themen können prinzipiell an alle Personen adressiert sein, die Interesse an der Erstellung und Nutzung freier Bildungsmedien mitbringen. Je nach Kapazität, kann in Bibliotheken eine Kurzeinführung für Kleingruppen ebenso erfolgen, wie auch die Konzeption eines breiten Schulungsangebot zu unterschiedlichen Themen rund um offene Bildungsressourcen möglich ist.
Verfügt die Bibliothek nicht selbst über geeignete Räume und Ausstattung, kann die Zusammenarbeit mit ein Kooperationspartnern eine Option sein. Diese könnten z.B. Raum und Ausstattung bereitstellen, während die Bibliothek ihrerseits Wissen, etwa über Lizenzen oder Metadaten, einbringt und vermittelt (vgl. Plieniger 2015:1174).
Abb. 4: Schulung von OER
Die Suche nach OER und Recherchestrategien können Inhalt einer Schulungsveranstaltung sein, ergänzt durch Hilfestellung bei der Erschließung und Verwaltung der recherchierten Materialien oder eigener Ressourcen, z.B. über Bookmarkingdienste.
Innerhalb von Schulungen zu Medien- und Informationskompetenz können OER thematisiert werden (vgl. Plieninger 2015:1175). Fragen zu Urheberrecht und Lizenzierung, der Erwerb von Kompetenzen zur Handhabung von Social Media und Plattformen, die kollaboratives Arbeiten und den Austausch von Daten und Materialien erlauben, bieten sich als weiterere Bausteine eines Schulungskonzepts an. Auch mögliche Formate und Formen, in denen Materialien – je nach Einsatzzweck und Zielgruppe – erstellt werden, kommen als Schulungsthema infrage.
6 Fazit
Öffentliche Bibliotheken haben - selbst wenn nur begrenzte Mittel und Kapazitäten zur Verfügung stehen - die Möglichkeit, einen Einstieg in das Thema freie Bildungsmedien zu finden und sich als Zentrum für Fragen zu OER am Ort zu etablieren. Sie können mit entsprechenden Angeboten auf die sehr dynamische Entwicklung auf dem Gebiet reagieren und Ansprechpartner für Belange rund um Nutzung, Bearbeitung und Verwaltung offener Bildungsressourcen sein. Das Engagement für OER würde die Bibliothek als Ort der digitalen (Weiter-) Bildung neu ins Blickfeld von Politik, Bildungspartnern und Öffentlichkeit rücken. Zu vermuten ist auch, dass Akteure vor Ort die breite Initiative Öffentlicher Bibliotheken in diesem Bereich begrüßten und die Einrichtung als Partner schätzten, denn noch immer steht Bibliothek für qualitätsgeprüfte Inhalte, Vermittlungskompetenz und mit ihnen wird der Einsatz für Gemeinschaftsgüter verbunden (vgl. Klymeer u.a. 2010:244-245).
Es ist davon auszugehen, dass die Fülle der freien Materialien stark anwächst in den kommenden Jahren. Umso drängender wird es, diese Ressourcen zu erschließen und zugänglich zu machen. Dafür braucht es neben Strategien für Standardisierung, Qualitätssicherung und Metadaten auf lokaler, regionaler und nationaler Ebene, vor allem auch entsprechend geschultes Personal für in den Bibliotheken. Mit der Fülle der Technologien und den Mengen an OER wiederum, steigen die Möglichkeiten des selbstorganisierten Lebenslangen Lernens. Darauf sollten sich Öffentliche Bibliotheken mit ihren Angebot an Raum, Bestand und Beratung einstellen.
OER sind eine Ausformung des sozialen Trends zu mehr Offenheit, der aus verschiedenen Open-Content-Bewegungen besteht. Diese Bewegungen streben - zusammengefasst - an, Forschung, Technologie, Information, Wissenschaft und Daten von kommerziellen Interessen zu befreien, die durch das bestehende Urheberrecht und durch teilweise hohe Nutzungskosten gekennzeichnet sind (vgl. UNESCO 2011:2). Ein weiterer gesellschaftlicher Trend ist, dass Individuen aktiv Informationen teilen und dass viele Menschen kollaborativ Wissen erarbeiten und entwickeln, bspw. In Open-Source-Produkten. Diese Produkte werden veröffentlicht und zur Nutzung und Nachnutzung frei zur Verfügung gestellt. OER sind ein Ergebnis der Web 2.0-Technologie kombiniert mit der etablierten (akademischen) Tradition des Teilens guter Ideen unter Kolleginnen und Kollegen (vgl Cape Town Open Education Declaration 2007). Mit Fortschreiten der Digitalisierung und den sich ändernden Anforderungen, kommen auch Öffentliche Bibliotheken kaum umhin, den Umgang mit offenen Daten zu praktizieren. Um an andere vermittelt werden zu können, muss Offenheit als Prinzip gelebt werden. Öffentliche Bibliotheken, die 'offen' ja bereits im Namen tragen, würden durch Vorleben dieses Prinzip befördern. Voraussetzung dafür ist zunächst die eigene Offenheit, sowohl gegenüber neuen Formen von Lehr- und Lernmaterialien als auch gegenüber den Herausforderungen und Potenzialen, die mit offenen Ressourcen verbunden sind.
Bewusstsein und Bedeutung von OER für eine inklusive Bildungs- und Wissenschaftsgesellschaft sind noch unterentwickelt. Bibliotheken sollten daher eine Funktion zwischen Nutzenden und Anbietenden offener Bildungsressourcen annehmen und zur Bewusstseinsbildung beitragen, denn „nur wer OER kennt, wird danach fragen und suchen“ (Herrmann 2014:38). Open Access startete zunächst auch als Graswurzelbewegung, die sich für die Nutzung und Verbreitung offener Materialien einsetzte und das Thema in breite Öffentlichkeit trug. Heute gibt es eine breite Bewegung für Open Access und in Wissenschaftlichen Bibliotheken ist mittlerweile einiges an Erfahrung und Expertise auf dem Gebiet vorhanden (vgl. Plieninger 2015/1:1074). Darauf können Öffentliche Bibliotheken für den Einstieg in OER zurückgreifen.
Freie Bildungsmedien dabei jedoch lediglich als kostengünstige Ergänzung des eigenen Bestandes zu betrachten, würde deren Potenziale für Bibliotheken unberücksichtigt lassen, denn erst durch die freie Verbreitung und gemeinsame Nutzung entfalten OER ihr volles Vermögen. (vgl. Tschofen 2014:70). Die Welt des Lernens und Lehrens befindet sich in Transformation, hin zu einer Welt der offenen Bildung für viele Menschen. Bibliotheken sollten bei der Gestaltung des Transformationsprozesses eine Schlüsselrolle einnehmen.
Literatur
Akin-Hecke, Meral 2014: Gesellschaftliche Aspekte von Open Educational Resources. URL: https://www.digitalchampion.at/2014/06/oer_oesterreich/
BFB 2015: “Bündnis Freie Bildung“ – Positionspapier (Stand Feb. 2015). URL: http://buendnis-freie-bildung.de/positionspapier-oer/
Cape Town Open Education Declaration 2007: Unlocking the promise of open educational resources. (September 2007). URL: www.capetowndeclaration.org/read-the-declaration
CDU, CSU & SPD 2013: Deutschlands Zukunft gestalten. Koalitionsvertrag zwischen CDU, CSU & SPD. 18. Legislaturperiode. URL: http://www.bundesregierung.de/Content/DE/_Anlagen/2013/2013-12-17-koalitionsvertrag.pdf;jsessionid=F46354342EBC07387C363B13CCD0BC0E.s4t2?__blob=publicationFile&v=2
Creelman, Alastair 2012 : Public libraries as learning spaces. In: Scandinavian library quarterly, ISSN 2001-3051, Vol. 45, no 1, 16-17 p. URN: nbn:se:lnu:diva-20516
Dobusch; Leonard 2012: 2012: Das Jahr, in dem Open Educational Ressources in Deutschland ankam. In: Beckedahl, Markus; Meister, Andre (Hg.): Jahrbuch Netzpolitik 2012. Berlin 2012, S. 32-37. URL: http://www.dobusch.net/pub/jour/dobusch%282012%29oer-jahrbuch-np2012.pdf
Flimm, Oliver 2014: Open Educational Resources (OER) in Bibliotheken. URL: http://blog.openbib.org/2014/03/05/open-educational-resources-oer-in-bibliotheken/
Hapke, Thomas 2015: Open Educational Resources und Bibliotheken. URL: http://blog.hapke.de/information-literacy/open-educational-resources-und-bibliotheken/
Herrmann, Sibylle: Die „California Digital Open Source Library“: Entstehung, Herausforderungen, Vorbild für Deutschland? In: Perspektive Bibliothek 4.1 (2015), S. 29-44. DOI: 10.11588/pb.2015.1.21645
Hewlett Foundation 2013: The William and Flora Hewlett Foundation, Hrsg.: Whitepaper: Open Educational Resources. Breaking the Lockbox on Education. URL: http://www.hewlett.org/sites/default/files/OER%20White%20Paper%20Nov%2022%202013%20Final_0.pdf
Klymeer, Pieter; Kleinman, Molly, Hanss, Ted 2010: Reaching the Heart of the University – Libraries and the Future of OER. In: Open ED 2010 Proceedings. Barcelona UOC, OU, BYU.. URL: http://hdl.handle.net/10609/4866
KMK/BMBF 2015 Kultusministerkonferenz und Bundesministerium für Bildung und Forschung: Bericht der Arbeitsgruppe aus Vertreterinnen und Vertretern der Länder und des Bundes zu Open Educational Resources (OER) vom 27.01.2015. URL: http://www.bildungsserver.de/pdf/Bericht_AG_OER_2015-01-27.pdf
Deutsche UNESCOKommission e.V.; Hochschulbibliothekszentrum Nordrhein-Westfalen (hbz); Wikimedia Deutschland. ISBN: 978 -3-940785 -78 -7. URL: https://upload.wikimedia.org/wikipedia/commons/c/cd/Open_Content_-_Ein_Praxisleitfaden_zur_Nutzung_von_Creative-Commons-Lizenzen.pdf
Lüthi, Gabriela; Sterchl, Silvia 2015: Open Educational Resources (OER) – ein Praxisbeispiel. In: Bibliotheksdienst. Band 49, Heft 2, Seiten 184–188, ISSN (Online) 2194-9646, ISSN (Print) 0006-1972, DOI: 10.1515/bd-2015-0021
Moskaliuk, Johannes 2015: Offene Bildung: Eine Herausforderung für Hoschschulen – und Bibliotheken. In: b-i-t-online 18 (2015), Nr. 5, Seite 419. URL: http://www.b-i-t-online.de/heft/2015-05-standpunkte.pdf
Muuß-Merholz, Jöran 2015: Zur Definition von „Open“ in „Open Educational Resources“ – die 5 R-Freiheiten nach David Wiley auf Deutsch als die 5 V-Freiheiten. URL: http://open-educational-resources.de/5rs-auf-deutsch/
Neumann, Jan 2013: Open Educational Resources (OER): Neue Herausforderungen für Bibliotheken. In: Bibliotheksdienst. Band 47, Heft 11, Seiten 805–819, ISSN (Online) 2194-9646, ISSN (Print) 0006-1972, DOI: 10.1515/bd-2013-0094
OECD 2007: Giving Knowledge for Free. The Emerge of Open Educational Resources. http://www.oecd.org/edu/ceri/38654317.pdf
Plieninger, Jürgen 2015: Suche nach Open Educational Resources. In: Bibliotheksdienst. Band 49, Heft 10-11, Seiten 1074–1077, ISSN (Online) 2194-9646, ISSN (Print) 0006-1972, DOI: 10.1515/bd-2015-0126
Plieninger, Jürgen 2015/1: Open Educational Resources als Dienstleistungen von Bibliotheken. In: Bibliotheksdienst. Band 49, Heft 12, Seiten 1173–1176, ISSN (Online) 2194-9646, ISSN (Print) 0006-1972, DOI: 10.1515/bd-2015-0142
Reckling-Freitag, Kathrin 2013: #COER13 (7) Einsatz-Szenarios von offenen Bildungsressourcen (OER) in öffentlichen Bibliotheken. URL: http://zwischenseiten.com/2013/05/24/coer13-7-einsatzszenarios-von-offenen-bildungsressourcen-oer-in-offentlichen-bibliotheken/
Shrivastava/Mudragal 2015: Shrivastava, D. K.; Mudagal, Manisha: The Changing Nature of the Public Libraries with expanding learning frontiers with E-Learning. In: International Journal of Innovative Knowledge Concepts, Vol. 1, Issue 1, August 2015, ISSN 2454-2415. URL: http://www.ijikc.co.in/sites/ijikc/index.php/ijikc/article/view/10/17
UNESCO 2011: UNESCO & Commonwealth of Learning 2011. Guidelines for Open Educational Resources (OER) in Higher Education. URL: http://unesdoc.unesco.org/images/0021/002136/213605e.pdf
UNESCO 2012: Weltkongress Open Educational Resources (OER), UNESCO, Paris, 20.-22. Juni 2012. URL: http://www.unesco.de/fileadmin/medien/Dokumente/Bildung/Paris_Declaration_OER_DE_100713.pdf
UNESCO 2015: What are Open Educational Resources (OERs)? Abruf: 02.12.2015. URL: http://www.unesco.org/new/en/communication-and-information/access-to-knowledge/open-educational-resources/what-are-open-educational-resources-oers/
Walz, Anita R.: Open and Editable: Exploring Library Engagement in Open Educational Resource Adoption, Adaption and Authoring. In: Virginia Libraries, Vol. 61, 2015, p. 23-31. URL: https://scholar.lib.vt.edu/ejournals/VALib/v61_n1/pdf/walz.pdf
Weitzman, John H. 2014: Offene Bildungsressourcen (OER) in der Praxis. Berlin: mabb. URL: http://www.mabb.de/files/content/document/FOERDERUNG/OER-Broschuere_2.Auflage_2014.pdf
Whitepaper 2015: Blees, I.; Deimann, M.; Seipel, H.: Hirschmann, D.; Muuß-Merholz,J.: Whitepaper Open Educational Resources (OER) in Weiterbildung/Erwachsenenbildung-Bestandsaufnahme und Potenziale 2015. 1. Auflage, April 2015. ISBN 978-3-00-049465-9 URL: http://open-educational-resources.de/oer-whitepaper-weiterbildung
WikiEducator 2011: Defining OER. URL: http://wikieducator.org/OER_Handbook/educator/Introduction/Defining_OER
Wikimedia 2015: Mapping OER-Bildungsmaterialien gemeinsam gestalten. Ist-Analyse zu freien Bildungsmaterialien (OER). Wikimedia Deutschland e.V., Berlin, Juni 2015. URL: http://mapping-oer.de/wp-content/uploads/2015/08/Ist-Analyse-OER-in-der-Weiterbildung.pdf
Wiley, David 2014. Opencontent.org: The Access Compromise and the 5th R. URL: http://opencontent.org/blog/archives/3221
Autorin
Gabriele FAHRENKROG
Dipl.-Bibl, MA (LIS), derzeit wiss. Weiterbildung Medien und Bildung (MA), Uni-Rostock. Freiberufliche Tätigkeiten im Bereich Informationsmanagement, Informationsvermittlung und Schulung / Lehraufträge für Relationale Datenbanken und SQL/IT-Grundlagen, Department Information, HAW Hamburg. Seit 2003 Bibliothekarin in Öffentlichen Bibliotheken.
eMail: fahrenkrog@posteo.de
Fußnoten
- [1] https://www.phbern.ch/schule-und-weiterbildung/mediothek-und-medienbildung/unterrichtshilfen-online.html
- [2] https://biboer.wordpress.com/- Im Wiki unter: http://zbiwoer.pbworks.com/w/page/86789107/FrontPage findet sich eine Vielzahl an aktuellen Informationen zu OER für Bibliotheken.
- [3] Vgl. dazu Lohmeier, Felix; /Mittelbach, Jens 2014, die Bibliotheken als 'Sachwalter der Offenheit' verstehen, einer Aufgabe, von der sie sich mit der Zeit weit entfernt haben und heute vielmehr als Zugangsverhinderer, als „Erfüllungsgehilfen der Monetarisierung der Information“ gesehen werden können. Offenheit statt Bündniszwang. Zeitschrift für Bibliothekswesen und Bibliographie. Themenheft: Bibliothek als Forschungsinfrastruktur - Aktuelle Herausforderungen und Chancen. Herausgegeben von Thomas Bürger und Uwe Rosemann, 61 (2014), Heft 4-5, S. 209-215. URL: (Preprint): http://jensmittelbach.de/preprints/Offenheit.pdf.
- [4] Vgl. hierzu Kreutzer, Till 2014: Drei Mythen über Open Educational Resources.
- [5] Übersetzung durch Jöran Muuß-Merholz, vgl. http://mapping-oer.de/2015/08/oer-definiert/
- [6] Vgl. CreativeCommons.de - Was ist CC?: http://de.creativecommons.org/was-ist-cc/
- [7] http://open-educational-resources.de/oercamp-das-barcamp/
- [8] http://www.bpb.de/lernen/digitale-bildung/werkstatt/
- [9] http://www.schulbuch-o-mat.de/
- [10] http://mapping-oer.de/
- [11] http://open-educational-resources.de/
- [12] https://www.hbz-nrw.de/aktuelles/nachrichten/oerworldmap
- [13] Einziges d. Verf. derzeit bekanntes Beispiel: Im Konzept der im September 2015 neu eröffneten Schulbibliothek der IGS Buxtehude, (die organisatorisch der Stadtbibliothek Bustehude zugeordnet ist,) findet sich ein Passus, der OER als Angebot der Bibliothek für Lehrerinnen und Lehrer ausweist. Vgl. http://www.gesamtschule-buxtehude.de/images/igs/schule/Bibliothek/Konzept_Schulbibliothek_der_IGS.pdf.
- [14] Insbesondere die VHS sind hier als Partner zu nennen. Vgl. hierzu auch Sträter Elisabeth; Eckart, Wolfgang: Zehn gute Gründe für eine systematische Zusammenarbeit von Bibliotheken und Volkshochschulen. In: o-bib Bd. 2, Nr. 4, 2015. URL: http://dx.doi.org/10.5282/o-bib/2015H4S34-42.
- [15] Vgl. hierzu auch Schuldt, Karsten 2009, der sich eingehend mit der Frage auseinandersetzt, ob und in wie weit Bibliotheken Bildungseinrichtungen sind im Sinne einer aktiven Bildungsvermittlung. Schuldt, Karsten: Bibliotheken als Bildungseinrichtungen – Bestimmung der Effekte von Bildungsaktivitäten im Rahmen Öffentlicher Bibliotheken unter dem Fokus Sozialer Gerechtigkeit. Entwurf eines bibliothekswissenschaftlichen konzeptionellen Forschungsrahmens; Dissertation, Humboldt-Universität zu Berlin, Philosophische Fakultät I , publiziert am 02.12.2009, URN:nbn:de:kobv:11-100106189 URL: http://edoc.hu-berlin.de/dissertationen/schuldt-karsten-2009-11-18/PDF/schuldt.pdf
- [16] https://listen.hbz-nrw.de/mailman/listinfo/forumoeb
- [17] Die Machbarkeitsstudie des DIPF vom Februar 2016 kommt zu dem Schluss, dass Aufbau und Betrieb einer zentralen Infrastruktur, im Sinne eines einzelnen Repositoriums bzw. Referatoriums, für OER über alle Bildungsbereiche hinweg keine realistische Option darstellt. Deutscher Bildungsserver: Machbarkeitsstudie zum Aufbau und Betrieb von OER-Infrastrukturen in der Bildung (Stand: Februar 2016). 2016, 66 S. - URN: urn:nbn:de:0111-pedocs-117154 URL: http://www.pedocs.de/volltexte/2016/11715/pdf/OER_Machbarkeitsstudie_Bericht.pdf
- [18] Denkbar wäre z.B. ein entsprechendes Repositorium als Ergänzung der gemeinsamen Plattform von BIB und VDB zu Fortbildung in Bibliotheken: http://www.library-training.de/
