Informationspraxis mitgestalten?
Hier steht, wie's geht!
DOI: https://doi.org/10.11588/ip.2020.1.63052
Bibliotheks- und InformationswissenschaftlerInnen in der Twittersphäre
Zusammenfassung
Der vorliegende Artikel stellt eine Kurzversion der Bachelorarbeit „Microblogging in den Informationswissenschaften – Quantitative Untersuchungen exemplarischer Communities auf Twitter" (Schneider 2019a) dar und enthält geringfügige Änderungen sowie nachträglich vorgenommene Hinweise. Die genannte Bachelorarbeit versteht sich als eine erste Bestandsaufnahme über die Zusammensetzung der bibliotheks- und informations-wissenschaftlichen Community auf Twitter und insbesondere in Bezug auf ein mögliches methodisches Vorgehen bei der Analyse des zugehörigen sozialen Netzwerks. Hierzu wurde unter anderem die Repräsentation der Informationswissenschaften auf der Microblogging-Plattform im Hinblick auf AkteurInnen sowie einzelne informationswissenschaftliche Themenfelder untersucht.
Schlüsselwörter
Bibliotheks- und Informationswissenschaft, Netzwerkanalyse, Community, Social Media, Twitter
Library and Information Scientists within the Twittersphere
Abstract
This article is based on the bachelor thesis "Microblogging in the Information Sciences – Quantitative Investigations of Exemplary Communities on Twitter" (Schneider 2019a), which can be understood as an initial survey on the distribution of the library and information science community on Twitter. It provides a possible methodical approach towards analysing the associated social network. The representation of the information sciences on the microblogging platform is examined with regards to actors as well as specific subdisciplines and topics.
Keywords
Library and Information Science, Network Analysis, Community, Social Media, Twitter
Veröffentlichung: 27.03.2020 in Informationspraxis Bd. 6, Nr. 1 (2020)
Inhaltsverzeichnis
==================
1 Twitter - Kommunikationskanal oder Forschungsgegenstand?
Ein Tweet – das ist eine Kurznachricht, begrenzt auf 280 Zeichen (Rosen 2017). Twitter, die populärste unter den Microblogging-Plattformen, hat sich inzwischen nicht nur für den privaten Nachrichten- und Informationsaustausch etabliert, sondern nach und nach auch das Interesse der Wissenschaft geweckt. So zeichnen sich zwei Bereiche ab, in denen Twitter zum Bestandteil wissenschaftlicher Aktivitäten geworden ist: 1.) WissenschaftlerInnen, die Ihre Meinungen und Erkenntnisse aktiv auf Twitter zur Diskussion stellen und 2.) WissenschaftlerInnen, die Twitter als Datenquelle verwenden, um daraus Rückschlüsse auf allgemeine Verhaltensweisen oder Trends der Gegenwart ziehen zu können (Thiele 2017). Die Plattform ermöglicht demnach zum einen, dass WissenschaftlerInnen ihre Forschung nach außen kommunizieren und die Öffentlichkeit daran teilhaben lassen (Sugimoto et al. 2017, S. 2037f.). Zum anderen stellt Twitter mit seinem umfangreichen Korpus und Metadatenset, welche weitestgehend frei abrufbar sind, eine universelle Grundlage für Forschungen in den verschiedensten Wissenschaftsdisziplinen wie zum Beispiel Sozialwissenschaft (insbesondere Soziometrie), Kommunikationswissenschaft, Psychologie, Informatik und Informationswissenschaft dar (Kwak et al. 2010, S. 600).
In dem vorliegenden Artikel wird auf beide soeben genannten Aspekte in gewisser Weise eingegangen. Es wird untersucht, welche AkteurInnen in den Informationswissenschaften in und um Deutschland twittern und welche Teildisziplinen sie dadurch auf Twitter repräsentieren. Über eine Analyse des Netzwerks verschiedener informationswissenschaftlich tätiger Personen auf Twitter wird versucht, eine wissenschaftliche Community näher einzugrenzen und anhand verfügbarer, über Twitter abgerufener Daten weiter zu beschreiben.
Dafür werden zwei Forschungsfragen definiert, welche als Leitfaden für die folgenden Untersuchungen dienen sollen. Die erste Forschungsfrage (F1) bezieht sich hierbei primär auf die in dieser Arbeit darlegte Methodik, mit der zweiten Forschungsfrage (F2) soll ein inhaltlicher Schwerpunkt festgelegt werden.
(F1) Kann man eine thematisch orientierte Community anhand des Follower-Friend-Netzwerkes weniger für diese Community relevanter Personen identifizieren?
(F2) Welche informationswissenschaftlichen AkteurInnen repräsentieren das Forschungsfeld auf Twitter und welche (Teil-, Nachbar-) Disziplinen sind dabei besonders stark vertreten?
In Bezug auf Forschungsfrage 2 soll untersucht werden, welche AkteurInnen mit der in Forschungsfrage 1 entwickelten Methodik (siehe Kapitel 3 Methodik) aufgefunden werden können. Welche informationswissenschaftlichen Forschungsdisziplinen werden durch diese Personen auf der Microblogging-Plattform repräsentiert, welche nicht? Lassen sich daraus Trends ableiten? Hierbei steht jedoch nicht - wie sich möglicherweise anhand dieser Fragen vermuten ließe - eine inhaltliche Analyse von Tweets im Vordergrund. Auch die Kommunikation und das Verhalten der WissenschaftlerInnen auf Twitter sollen im Folgenden nicht untersucht werden. Es geht vielmehr um eine Analyse des Netzwerks und um Aussagen, die sich direkt aus den Metadaten der zugehörigen Twitter-Accounts ableiten lassen.
2 Forschungsstand
Die Diversität an Studien aus der Twitter-Forschung zeigt bereits an, dass Twitter inzwischen in den verschiedensten Wissenschaftsdisziplinen als Datengrundlage akzeptiert wird und auch dass mit dieser Datengrundlage Fragestellungen unterschiedlichster Art beantwortet werden können. Dennoch zeichnen sich einige Schwerpunkte ab, die in die Bereiche Praktiken, Inhalte und Netzwerke zusammengefasst werden können. Der vorliegende Artikel thematisiert primär den Aspekt der Netzwerke, daher soll dieser im Folgenden näher erläutert werden.
2.1 Soziale Netzwerke
Zunächst sollen an dieser Stellen einige Grundlagen aus dem Bereich der sozialen Netzwerkforschung vorgestellt werden, die unter anderem auch für die Erarbeitung der hier angeführten Methodik relevant sind.
Die Theorie einer “Small World” nach Milgram (1967), später auch als “Six Degrees of Separation” populär geworden, beschreibt „[t]he experience of meeting a complete stranger with whom we have apparently little in common and finding unexpectedly that we share a mutual acquaintance" (Watts 1999, S. 493). Der Psychologe Stanley Milgram führt eine Studie zur Bestätigung dieses gesellschaftlichen Phänomens durch: „Milgram found that regardless of the size of a social network, human society is composed of tightly interconnected individuals, which resulted in a short average path length between any two people" (Himelboim et al. 2017, S. 2). Milgram konstatiert, dass durchschnittlich nur 5 Schritte notwendig sind, damit eine Nachricht von einer zufällig ausgewählten Person zu einer anderen zufällig ausgewählten Person gelangt: „[…] only five intermediaries will, on the average, suffice to link any two randomly chosen individuals, no matter where they happen to live in the United States." (Milgram 1967, S. 66).
*Granovetter (1973) “[…] beschäftigt sich mit einem anderem Phänomen sozialer Netzwerke: der Intensität der Verbindung* zwischen Individuen und deren Auswirkungen” (Jannidis 2017, S. 157). In seinem Artikel „The Strength of Weak Ties" schlussfolgert Granovetter: “weak ties, often denounced as generative of alienation […] are here seen as indispensable to individuals’ opportunities and to their integration into communities; strong ties, breeding local cohesion, lead to overall fragmentation” (Granovetter 1973, S. 1378).
Watts (1999) schließt seine Forschung an das Small-World Phänomen von Milgram an und stellt weitere Untersuchungen diesbezüglich an. „Watts (1999) found that the reason for the short path length – short global separation – in many large networks is related to high local clustering or subgroups […]." (Himelboim et al. 2017, S. 2) Watts kommt zu dem Schluss, dass die für eine „Small World" charakteristischen Strukturen nicht auf soziale Netzwerke begrenzt sind. Es kommt seiner Meinung nach auf die Art des Netzwerks an – demnach bieten komplexe Netzwerke mit teilweise geordneter, teilweise zufälliger Struktur eine gute Basis für die Entstehung einer „Small World" (vgl. Watts 1999, S. 524).
2.2 Individuum, Community, Netzwerk
Es lässt sich beobachten, dass gerade die Forschung im Bereich Netzwerke auf Twitter zwar häufig den gemeinsamen Terminus „Netzwerk" verwendet, hierbei jedoch Netzwerke unterschiedlichen Ausmaßes bzw. auf verschiedenen Ebenen betrachtet werden. Analysen können dabei einzelne Individuen und ihre Rolle innerhalb eines Netzwerks, größere Communities oder das Netzwerk selbst auf einer Meta-Ebene in das Zentrum der Untersuchungen rücken.
Individuum
Um Aussagen über die Position von Individuen in einem Netzwerk treffen zu können, empfiehlt es sich, auf Informationen über die Follower und Friends eines Users zurückzugreifen:
„But when it becomes clear that the content of a user’s tweets is not always indicative of his field of specialisation—due to the noise produced by the many personal messages, jokes, politics, etc.— we need to turn to a network whose structure seems more readily analysable in terms of “community”: the follow graph […]." (Grandjean 2016, S. 2)
Himelboim et al. (2017) konkludieren: „Current literature often classifies users for understanding information flow" (Himelboim et al. 2017, S. 1). Der vorliegende Artikel reiht sich hier ein, indem sie den Fokus vorrangig auf Individuen und ihre Rollen innerhalb eines nur kleinen Teils des gesamten Netzwerks auf Twitter setzt. Weiterhin muss berücksichtigt werden, dass User verschiedene Gründe haben oder Strategien entwickeln können, um anderen Usern zu folgen (Boyd et al. 2010, S. 2). Java et al. (2007) bestimmen verschiedene Nutzertypen nach ihren Intentionen: „[…] daily chatter, conversations, sharing information and reporting news." Dies lässt sowohl Rückschlüsse auf Verhaltensweisen als auch auf die Rollen zu, die ein User einnimmt. „Furthermore, users play different roles of information source, friends or information seeker in different communities." (Java et al. 2007, S. 57)
Community
Gruzd et al. (2011) hinterfragen, ob Twitter einer „Imagined Community" nach Anderson (1983) entspricht: „In this book, Anderson was dealing with societies forging a new social identity by emphasizing a common – somewhat artificially constructed – community." Die Autoren argumentieren, dass Twitter nicht als Community im traditionellen Sinn fungiert, aber dennoch die Entstehung von Gemeinschaften mit entsprechenden Charakteristika ermöglicht. „Yet despite the asymmetric and sparse nature of personal connections on Twitter […], there is a possibility that Twitter can host sets of interlinked “personal communities” […]." Gruzd et al. werfen in diesem Zusammenhang Fragen auf, die für die informationswissenschaftliche Community hier beantwortet werden sollen: “Do they consist of interconnected clusters of persons who are sources or followers of each other? Do they cluster by focus […]?” (Gruzd et al. 2011, S. 1296f.)
Hadgu und Jäschke (2014) stellen einen Ansatz zur automatischen Identifizierung von WissenschaftlerInnen auf Twitter vor. In Anlehnung an die Vorgehensweise von Hadgu/Jäschke wurden in dieser Arbeit ebenfalls die Verbindungen von „seeds" (hier: Kernpersonen) untersucht. Kontrastierend zum maschinellen Verifizierungsprozess der „candidates" (Hadgu und Jäschke 2014, S. 25; hier: Follower und Friends der Kernpersonen) wurde die Ergebnismenge möglicher Kandidaten in der vorliegenden Untersuchung lediglich manuell anhand festgelegter Kriterien gefiltert. Zudem zeigen die Autoren auf, welche Möglichkeiten eine solche Identifizierung bieten würde:
“A grouping of researchers by their areas of interest (e.g., artificial intelligence, databases, etc.) would help us to answer questions such as Which differences in the activity of the different research areas are there on Twitter?, How diverse or homogeneous are users in a given area?, or Which relations exist between the communities of interest?” (Hadgu und Jäschke 2014, S. 32)
Genau an solche Fragen soll dieser Artikel anknüpfen und versuchen, sie in Bezug auf eine spezifische Community zu beantworten.
Der Artikel „A social network analysis of Twitter: Mapping the digital humanities community" von Martin Grandjean (2016) beschreibt die Identifizierung eines interdisziplinären Forschungsfeldes auf der Microblogging Plattform (Grandjean 2016). Dieser Artikel diente ebenfalls als Leitfaden, sowohl für die Entwicklung einer Methodik als auch in Bezug auf die Auswertung und Visualisierung der Ergebnisse.
Netzwerk
„Network classification at the network level […] can provide insights for information flow as a whole." (Himelboim et al. 2017, S. 1) Nur selten richteten sich Untersuchungen in der Vergangenheit auf die Klassifizierung ganzer Netzwerke aus (Ebd.), möglicherweise auch aus dem Grund, dass damit umfangreichere Datensammlungen und -auswertungen vorausgesetzt sind. Hier wird nur am Rande auf das Netzwerk als solches eingegangen.
2.3 Bibliotheks- und Informationswissenschaft auf Twitter
Vergleichbare Analysen zu der bibliotheks- und/oder informationswissenschaftlichen Community auf Twitter sind äußerst rar. Bestehende Literatur thematisiert dabei entweder nur Bibliotheken auf Twitter (siehe z.B. Shulman et al. 2015 und Yep et al. 2017) und nicht explizit WissenschaftlerInnen aus dem bibliotheks-/informationswissenschaftlichen Forschungsfeld, oder es handelt sich dabei um qualitative Analysen, die beispielsweise das Verhalten von InformationswissenschaftlerInnen auf Twitter näher untersuchen.
3 Methodik
Viele vergleichbare Untersuchungen von Aktivitäten auf Twitter gehen nicht in ausreichendem Maß auf „das eigentliche methodische Vorgehen, insbesondere die Datengewinnung" (Weller 2014, zitiert nach Pfaffenberger 2016a, S. 23) ein:
"Aktuelle Verfahren zur Messung der Nutzung von Twitter (und anderen sozialen Medien) sind weder standardisiert, noch unabhängig bestätigt, sondern funktionieren eher als eine Art "Black Box" […], deren Ergebnisse Forschende vertrauen müssen." (Pfaffenberger 2016a, S. 24)
Dies schränkt nicht nur die Überprüfbarkeit als „ein zentrales wissenschaftliches Qualitätskriterium" (Balzert et al. 2015, S. 21) ein, sondern erschwert gleichzeitig auch die Evaluation der gewählten Forschungsmethode. Daher soll zunächst begründet werden, warum die Entwicklung einer alternativen Methode als sinnvoll erachtet wird, bevor diese selbst genauer dargelegt werden soll.
3.1 Methodenfindung
In Bezug auf das Vorgehen müssen zuerst einmal folgende Fragen geklärt werden: Was beschreibt die Zugehörigkeit einer Person (bzw. eines Accounts im Allgemeinen) zu einer Community bestmöglich, das heißt auf welcher Grundlage können die hierfür gesuchten Personen identifiziert werden? Lassen sich für solche Communities feste Grenzen finden, die die inhaltliche Zuordnung einer Person zu einer Community eindeutig bestimmen? Oder müssen diese Grenzen von der Person, welche die Analyse durchführt, selbst festgelegt werden? Generell ist eine solche Abgrenzung sicher auch davon abhängig, wie allgemein oder spezifisch die zugehörige Fragestellung ausgelegt ist.
Auf dieser Grundlage kann entschieden werden, ob ein Hashtag, z.B. zu einer Konferenz (siehe z.B. Schlesinger 2018 zur Netzwerkanalyse des Hashtags #dhd2018), einem Ereignis oder einer Fachdisziplin, beziehungsweise ein einfaches Schlagwort die gesuchte Community bereits umfassend beschreibt. Eine Darstellung aller Personen, die unter einem bestimmten Begriff getwittert haben, ist demnach eine Möglichkeit zur Lokalisierung von Personennetzwerken. Neben Tweets kann beispielsweise auch die Twitter-Biografie (auch „description"), in der eine Person über sich selbst und in akademischen Kreisen häufig über das eigene Forschungsfeld, die Affiliation und den akademischen Grad informiert, nach einem Begriff durchsucht werden (siehe z.B. Grandjean 2016, S. 2). Das Ausfüllen der Biografie ist jedoch nicht obligatorisch und diese kann daher auch mit Informationen befüllt werden, die vor dem Kontext einer solchen Auswertung nicht verwertbar sind (beispielsweise Zitate).
Gerade in heterogenen oder interdisziplinären Forschungslandschaften, in denen ein Schlagwort (oder gegebenenfalls auch eine Kombination mehrerer Schlagwörter) – sei es als Hashtag oder als Begriff innerhalb der Twitter Biografie – möglicherweise nicht die Vielfalt an inhaltlichen Schwerpunkten transportiert und die Gefahr des Übergehens eines ganzen Teilbereichs des jeweiligen Forschungsfelds im Raum steht, müssen hierfür Alternativen gefunden werden. So gelingt Grandjean beispielsweise zu folgender Reflexion in Bezug auf die eigene Vorgehensweise: „[...] a person that all his colleagues would describe as a ‚digital humanist’ but describes himself on Twitter with a biography that does not describe his scientific activity may pass under the spectrum of our analysis" (Grandjean 2016, S. 12). Für die Informationswissenschaften – ein äußerst vielseitiges Forschungsfeld – wäre diesbezüglich unklar, ob und wie viele der in Deutschland informationswissenschaftlich tätigen Personen in ihrer Biografie „informationswissenschaft*" erwähnen oder unter dem Hashtag „#informationswissenschaft" aktiv twittern und welcher Anteil der zugehörigen Community demnach mit einem entsprechenden Schlagwort aufgefunden werden könnte.
Auch von einer Auswertung von Listen, die auf Twitter in der Regel von einem User angelegt und von diesem User auch weiterhin „gepflegt" und aktuell gehalten werden, würde in diesem Zusammenhang aufgrund von Unklarheit über die Vollständigkeit abgeraten werden. Die Identifizierung der Mitglieder einer Community wäre abhängig von der Sorgfältigkeit und generell dem umfassenden Wissen über die Mitglieder einer Community eines/einer ErstellerIn dieser Liste.
Dass allein eine solche methodische Fragestellung zum Gegenstand wissenschaftlicher Untersuchungen werden kann, zeigen beispielsweise Hadgu und Jäschke, die einen Artikel der maschinellen Identifizierung und Analyse von WissenschaftlerInnen auf Twitter widmen. Die Identifizierung relevanter Personen erfolgt dabei nicht nur auf der Grundlage von Profilinformationen („name, location, URL, description and global counts"), sondern auch auf den Inhalten der Tweets selbst (Hadgu und Jäschke 2014, S. 27).
3.2 Beschreibung der Methode
In der vorliegenden Arbeit soll ein mehrstufiges Verfahren als „Proof of Concept" vorgestellt werden, welches sowohl auf automatisierten als auch manuellen Prozessschritten basiert. Durch diese methodische Kombination soll versucht werden, einige der eingangs genannten Problematiken zu umgehen. Es wird bewusst eine manuelle Vorauswahl an wenigen Kernpersonen getroffen, die als Ursprung des Netzwerks (als „seed dataset“) fungieren sollen und daher ein möglichst gutes Abbild des gewünschten Ergebnisses darstellen sollen (= auf Twitter wissenschaftlich aktive InformationswissenschaftlerInnen). Indem die Follower und Friends dieser Kernpersonen von Twitter abgerufen und anschließend auf Ihre Schnittpunkte untereinander überprüft werden, haben die Kernpersonen einen erheblichen Einfluss auf das daraus entstehende Datenset, müssen jedoch selbst nicht unbedingt Teil dieses sein. Die Einbeziehung dieses Einflusses kann unter Umständen auch kritisch bewertet werden, da Accounts außerhalb des Netzwerks der untersuchten Kernpersonen nicht weiter beachtet werden, selbst wenn diese sich inhaltlich mit informations-wissenschaftlichen Themen beschäftigen würden. Da besonders aktive und stark vernetzte Accounts im Vordergrund dieser Analyse stehen sollen, wird jedoch davon ausgegangen, dass diese auch dann aufgefunden werden können, wenn nur wenige, qualitativ und begründet ausgewählte Kernpersonen den Ausgangspunkt des Netzwerks darstellen. Zudem greift die Methodik hierbei auf ein Prinzip sozialer Netzwerke zurück, welches weitgehend bestätigt ist: die Homophilie. „Homophily […] suggests that similar individuals will be socially closer to one another than dissimilar people.” (Himelboim et al. 2017, S. 3) Homophilie bezieht sich auf demografische Charakteristika aber auch auf Werte- und Zielvorstellungen und geografische Nähe (ebd.). Thematische Interessen sind ebenfalls als Bestandteil der Homophilie innerhalb sozialer Netzwerk anzusehen (Vgl. Cardoso et al. 2017).
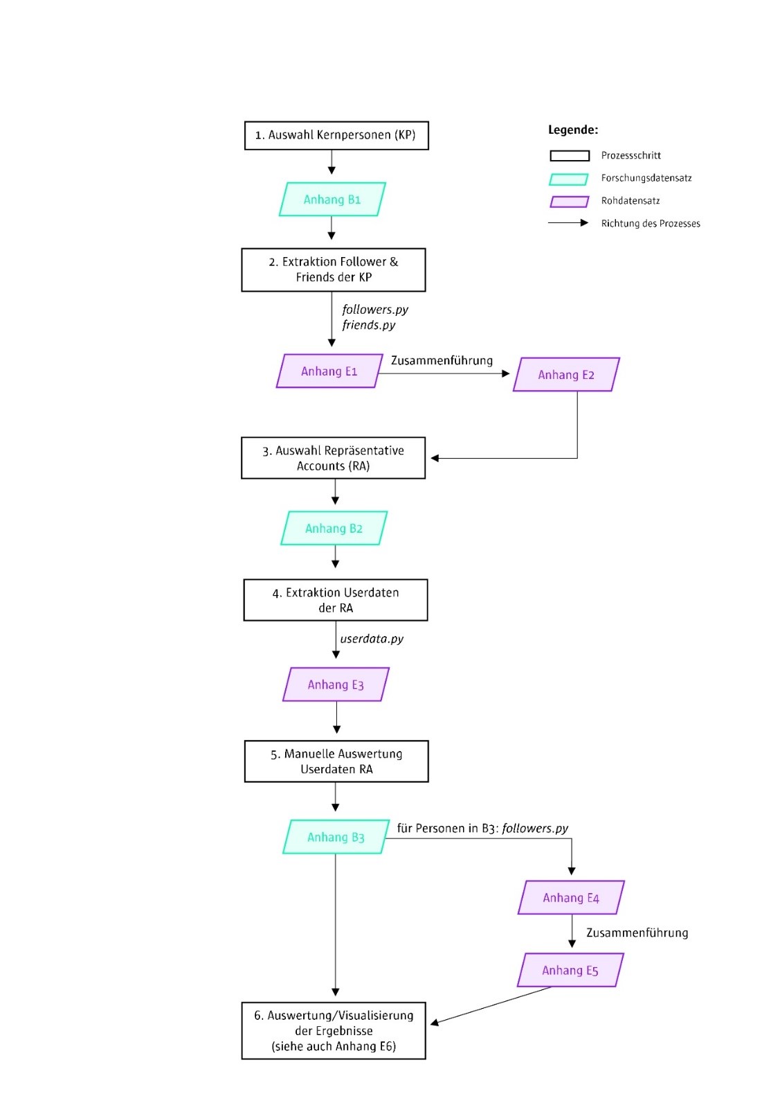
Der nachfolgend abgebildete Workflow (siehe Abb.1) soll als Leitfaden für das hier dargelegte Kapitel zur Methodik dienen. Als Grundlage für die angeführten Untersuchungen dienen unter anderem verschiedene Rohdatensätze, die von Twitter mit der Programmiersprache Python (Python Software Foundation 2019; Version 3.7.1) und über die Python-Library Tweepy (Roesslein 2009; Version 3.7.0) abgerufen wurden. Die hierfür verwendeten Python-Skripte und zugrundeliegenden Forschungsdaten können in Schneider (2019b) eingesehen werden.
Abb. 1: Workflow Methodik
Auswahl Kernpersonen (KP)
Für die Analyse des Netzwerks einer informationswissenschaftlichen Community sollen wenige Kernpersonen als Ausgangspunkt dienen. Grund hierfür ist, dass selbst bei einer nur geringen Anzahl untersuchter Personen die Gesamtanzahl an Followern plus Friends schnell sehr hoch ist und dadurch die Weiterarbeit erschwert wird. Der Fokus soll bei den Kernpersonen (identifiziert anhand der Webpräsenz der jeweiligen Einrichtung) auf Deutschland und auf Hochschulen/Universitäten gelegt werden. Dabei wird lediglich eine Auswahl der im deutschen Hochschulraum agierenden bibliotheks- und informationswissenschaftlichen Institutionen berücksichtigt. Bei jener Auswahl wurde darauf geachtet, dass die Einrichtungen neben informationswissenschaftlichen auch bibliothekswissenschaftliche bzw. gemischte Studiengänge anbieten. Die primär informationswissenschaftlich oder informationstechnisch ausgerichteten Studiengänge sowie Abteilungen der Fachhochschule Hannover, Heinrich-Heine Universität Düsseldorf, Hochschule Darmstadt, Technischen Hochschule Wildau, Universität Hildesheim, Universität Konstanz und Universität Regensburg wurden demnach nicht in diese anfängliche Auswahl miteinbezogen. Möglicherweise kann in zukünftigen Analysen eine Ausweitung auf die gesamte universitäre oder auch außeruniversitäre Forschungslandschaft der Informationswissenschaften in Deutschland bzw. im internationalen Kontext vorgenommen werden. Die folgenden informations- oder medienwissenschaftlichen Abteilungen sowie ein Studiengang von Hochschulen mit Bachelor-Studiengängen im Bibliothekswesen wurden für die Untersuchung herangezogen:
- Fachbereich Informationswissenschaften der FH Potsdam (Fachhochschule Potsdam o.J.)
- Studiengang Informationswissenschaften der HdM Stuttgart (Hochschule der Medien 2019)
- Department Information der HAW Hamburg (Hochschule für Angewandte Wissenschaften Hamburg 2016)
- Fakultät Medien der HTWK Leipzig (Hochschule für Technik, Wirtschaft und Kultur Leipzig 2018)
- Institut für Bibliotheks- und Informationswissenschaft der HU Berlin (Humboldt-Universität zu Berlin o.J.)
- Institut für Informationswissenschaft der TH Köln (TH Köln o.J.)
Hierbei wird kein Vergleich der Hochschulen untereinander, sondern eher eine gesamtheitliche Analyse informationswissenschaftlich tätiger Personen angestrebt. Daher ist es legitim, hierfür unterschiedlich große Personengruppen (zugehörig zu einem einzelnen Studiengang oder einem ganzen Department) zu betrachten.
Die MitarbeiterInnen der genannten Institutionen wurden auf der Grundlage ihres Namens, wie dieser auf der jeweiligen Website der Hochschule angegeben wurde, manuell zwischen dem 26.11.2018 und dem 28.11.2018 auf Twitter gesucht. Dabei wurden von Beginn an nur Personen mit dem akademischen Grad Dr. und/oder Prof. auf eine Aktivität auf Twitter überprüft, um das Set an Kernpersonen so gering wie möglich zu halten und gleichermaßen einen wissenschaftlichen Schwerpunkt darin sicherzustellen. Mit den hieraus resultierenden 24 aktiv und wissenschaftlich twitternden Kernpersonen wurde in einem nächsten Schritt weitergearbeitet.
Extraktion Follower & Friends der KP
Im Anschluss wurden die Follower (abgerufen 01.12.2018 – 03.12.2018) und Friends (abgerufen am 05.12.2018) dieser 24 Kernpersonen über die Python-Skripte followers.py und friends.py einzeln abgerufen. Daraufhin wurden die einzelnen CSV-Dateien in einer Excel-Datei zusammengefügt.
Auswahl Repräsentative Accounts (RA)
Weiterhin wurde in der Untersuchung ein auf den Followern und Friends der Kernpersonen basierendes Set an für die Informationswissenschaften repräsentativen Accounts (=RA) entwickelt. Dafür wurde gezählt, wie häufig ein Account in der Liste der Follower sowie der Friends erscheint. Diese absoluten Häufigkeiten wurden mithilfe von Voyant Tools (Sinclair und Rockwell 2019) ermittelt und anschließend abgeglichen. Die RA bestehen nur aus solchen Twitter-Accounts, die mindestens dreimal als Follower sowie mindestens dreimal als Friend in diesen Listen auftauchen.
Nachträglich sollte hierbei angemerkt werden, dass diese Grenzwerte zum Zeitpunkt der Analyse recht willkürlich gewählt wurden. Fest steht jedoch: Je häufiger eine Person in der Ergebnismenge der Follower/Friends auftaucht, desto vernetzter ist sie innerhalb der Community, die sich aus den untersuchten Kernpersonen ergibt. Um zudem keine entsprechenden Verzerrungen zu erhalten (da beispielsweise mehrere Kernpersonen aus einer Institution einer Person lediglich aufgrund der gleichen institutionellen Anbindung folgen könnten und nicht fachliche Tweets ursächlich für diese Follower sein müssen), sollte hier in zukünftigen Untersuchungen ein Wert gewählt werden, der größer ist als die Anzahl an Personen pro Institution.
Extraktion Userdaten der RA
Für die RA wurden userbezogene Metadaten über das Skript userdata.py extrahiert.
Manuelle Auswertung Userdaten RA
Die extrahierten Userdaten wurden anschließend mit zusätzlichem manuellen Aufwand weiter ergänzt und strukturiert. Folgende Tabellenspalten wurden erst im Nachhinein manuell erarbeitet: Art des Accounts (RA), Interessen in Biografie (Personen), Stadt / Land (Personen). Hierfür wurden auf der Grundlage der verfügbaren Daten Kategorien gebildet, auf welche bei der Analyse der Ergebnisse (siehe 4 Analyse und Interpretation der Ergebnisse) erneut kurz eingegangen wird. Eine Erarbeitung weiterer Tabellenspalten, beispielsweise zum Alter, zum Geschlecht, zur Tätigkeit oder zum wissenschaftlichen Status der Personen wurde in Erwägung gezogen, jedoch aufgrund von fehlenden Informationen diesbezüglich bzw. einer fehlenden Relevanz in Bezug auf die eigentliche Forschungsfrage wieder verworfen.
Nachdem eine Einteilung der RA nach der Art des Accounts (z.B. institutionell oder persönlich) vorgenommen wurde, wurden für die Personen innerhalb der RA erneut die Follower (abgerufen 01.12.2018 – 13.01.2018) von der Twitter API abgerufen. Dabei wurden aus zeitlichen Gründen nur solche Accounts berücksichtigt, deren Follower-Anzahl unter 10.000 lag. Ein weiterer Account fiel hier heraus, da dessen Tweets geschützt sind, wodurch auch die Follower nicht abgerufen werden konnten (Twitter 2019). Die Analyse des Netzwerks basiert daher auf den Follower-Daten von 287 Usern.
Auswertung und Visualisierung der Ergebnisse
Für die Auswertung der Ergebnisse wurde vorrangig Microsoft Excel verwendet. Rückblickend lässt sich jedoch der Einsatz von Datenbanken für eine Auswertung solcher größerer Datenmengen sehr empfehlen.
Die Netzwerk-Visualisierungen wurden mit Gephi (Bastian et al. 2009) erstellt.
4 Analyse und Interpretation der Ergebnisse
Nachfolgend sollen einige für die Beantwortung von Forschungsfrage 2 relevante Analyseergebnisse vorgestellt und interpretiert werden.
4.1 Art des Accounts (RA)
Um die Art der Accounts auf Twitter zu bestimmen, wurden die insgesamt 421 Repräsentativen Accounts in entsprechende Kategorien eingeteilt.
Anhand von Abb. 2 lässt sich feststellen, dass eine Mehrheit der Accounts (rund 71%) einzelnen Personen zuzuordnen sind. Des Weiteren sind neben verschiedenen Accounts institutioneller Art (Ausbildungseinrichtung, Bibliothek, Forschungseinrichtung, Museum, Verlag) primär thematisch fokussierte News-Accounts sowie wissenschaftliche Gruppen und Gemeinschaften auf Twitter vertreten. Neun der insgesamt 421 untersuchten Accounts verkörpern hauptsächlich physisch stattfindende Veranstaltungen. Eine Ausnahme stellt hierbei der Account des @BibChatDE dar. Dieser ist Teil der auf Twitter stattfindenden bibliothekarischen Chat-Veranstaltung. Die vier wissenschaftlichen Zeitschriften, die hier identifiziert wurden, sind @027_7, @infoprax, @LIBREAS und @onlinebit. Drei dieser vier Zeitschriften mit bibliotheks- und/oder informationswissenschaftlichem Fokus publizieren Open Access (027.7 o.J.; Informationspraxis o.J.; LIBREAS. Library Ideas 2018 und b.i.t. online o.J.).
Abb. 2: Art des Accounts
4.2 Interessen (Personen)
In der Twitter-Biografie kann ein User Informationen zu seinen Interessensgebieten angeben. Für zusätzliche Untersuchungen wurden verschiedene informationswissenschaftliche Forschungs- und Themenfelder bestimmt, die in den Biografien gehäuft auftreten. Diese Kategorien sind unterschiedlich groß und auch übergreifende, nicht informationswissenschaftliche Sammelbegriffe wie die Geisteswissenschaft, Sozialwissenschaft und Naturwissenschaft wurden verwendet. In diesem Fall wurden entsprechende Unterdisziplinen diesen Oberbegriffen zugeordnet, da die Unterdisziplinen für die Fragestellung nicht relevant sind und daher nicht einzeln aufgeführt werden sollen. Insgesamt wurden 24 Kategorien vergeben, ein Account konnte jedoch auch keine Kategorie oder verschiedene Kategorien auf einmal nennen.
Abb. 3 stellt eine Visualisierung zweier Informationen dar: Zum einen sind darin die absoluten Häufigkeiten enthalten, also die Anzahl der Erwähnungen der 24 Kategorien in den Biografien der Personen. Zum anderen wurden die Beziehungen zwischen den einzelnen Kategorien ausgewertet, dies wird in der Visualisierung durch die Verbindungen zwischen den einzelnen Knoten deutlich. Eine Verlinkung zwischen zwei Interessensgebieten kommt immer dann zustande, wenn innerhalb der Biografie einer Person zwei oder mehr Interessen aus dem Spektrum der vorab festgelegten Kategorien enthalten sind. Auf dieser Grundlage wurde mit Gephi die Modularität berechnet und das thematische Netzwerk automatisiert in drei Modularitätsklassen eingeteilt. Die Modularität („Modularity“) „[m]easures how well a network decomposes into modular communities” und kann demnach dafür verwendet werden, unter Berücksichtigung der gesamten Netzwerkstruktur einzelne Cluster beziehungsweise Communities zu identifizieren (Hammer 2018).
Abb. 3: Interessen der Personen
Am häufigsten waren die Themenbereiche Open Science, Bibliotheks- & Informationswissenschaft sowie Bildung & Kommunikation in den Biografien der Personen enthalten. Diese Kategorien scheinen für die Bibliotheks- und Informationswissenschaften auf Twitter bedeutend zu sein, jedoch kann die Popularität auch mit der fächerübergreifenden Relevanz bestimmter Themen zusammenhängen. Die genannten Kategorien sind alle drei der Modularitätsklasse A zugeordnet worden zusammen mit anderen bibliotheks- und informationswissenschaftlichen Themenbereichen wie Forschungsdaten, Publizieren, Informations- & Wissensmanagement sowie Katalogisierung. Zudem enthält die Modularitätsklasse A allgemeinere Oberbegriffe wie Digitale Transformation sowie Sozialwissenschaft und Naturwissenschaft. Die Modularitätsklasse B beschreibt eher geistes- und kulturwissenschaftliche Schwerpunkte, wobei einzelne Geisteswissenschaften sowie die Digital Humanities als interdisziplinäres Forschungsfeld besonders häufig genannt werden. Die Modularitätsklasse C wurde vorrangig computerbasierten Disziplinen zugeordnet so beispielsweise Computer Science, Web Science, Data Science und Digitale Bibliothek.
Zusammenfassend lässt sich daraus ableiten, dass die Kategorien auf der Basis vorhandener Daten eine Entwicklung in Richtung einer digitalen und offenen Wissenschaft anzeigen. Die Darstellung spiegelt zudem die Diversität der (Bibliotheks- und) Informationswissenschaften wieder und demonstriert gleichermaßen eine vermittelnde Position zwischen Geistes-, Sozial- und Computerwissenschaften. Insbesondere der starke Anteil an geisteswissenschaftlich interessierten Personen ist hier auffällig. Dies würde übereinstimmen mit einer möglichen Zukunft der Informationswissenschaft, wie Kuhlen sie mit Bezugnahme auf Gradmanns „Redocumentarisation" beschreibt: „[…] als eine Wissenschaft vom Verstehen’, als ‚Geisteswissenschaft im besten Sinne’, die sich aber natürlich auch und immer mehr auf Objekte und Prozesse aus der digitalen und medialen Welt bezieht" (Kuhlen 2013, S. 14).
4.3 Netzwerk
In Abb. 4 wurden alle Verbindungen der Personen untereinander visualisiert. Mithilfe von Gephi wurde – wie bereits in Abb. 3 – die Modularität inklusive entsprechender Modularitätsklassen neu berechnet. Das dargestellte Netzwerk und die Personen darin sind sehr stark untereinander vernetzt, was auch auf die angewandte Methodik und die Filterung des Datensets zurückzuführen ist. Die dargestellten Cluster sind nicht klar voneinander abgrenzbar. Dennoch lassen sich inhaltliche Schwerpunkte in den einzelnen Modularitätsklassen finden, die im Folgenden kurz vorgestellt werden sollen.
Modularitätsklasse A enthält demnach insbesondere Personen, die sich für Bibliotheks- und Informationswissenschaft interessieren unter anderem im Zusammenhang mit Bildung und Kommunikation. Diese Klasse weist jedoch vergleichsweise viele Accounts auf, denen keines der in Kapitel 4.2 Interessen beschriebenen informationswissenschaftlichen Interessensgebiete zugeordnet werden konnte. Ähnlich zu Modularitätsklasse A legt auch die Modularitätsklasse C einen Fokus auf Bildung und Kommunikation in Kombination mit Fragestellungen der digitalen Transformation und Gesellschaft. Modularitätsklasse B wurde primär Personen zugeordnet, die Geisteswissenschaften und/oder Digital Humanities als Interessen in ihrer Biografie angegeben haben. In Modularitätsklasse D liegt der Schwerpunkt auf Open Science aber auch computer- und datenbasierten Interessensgebieten.
Abb. 4: Netzwerk Personen
Um die Rolle einzelner AkteurInnen innerhalb dieser Community beschreiben zu können, soll das soeben vorgestellte Netzwerk (n=287) nach einigen spezifischen Metriken untersucht werden: Ein- und Ausgangsgrad sowie Betweenness-Zentralität. Die dargestellte Größe (und parallel dazu die Farbe) der Knoten entspricht jeweils der Größe des Wertes für das untersuchte Maß.
Abb. 5 und Abb.6 stellen das Follower-Netzwerk aus Abb. 4 unter Berücksichtigung des Eingangsgrades beziehungsweise des Ausgangsgrades dar. Diese Metriken beziehen sich darauf, wie viele der 286 anderen User innerhalb des Netzwerks einem User folgen (=Eingangsgrad) und wie vielen ein User selbst folgt (=Ausgangsgrad).
Abb. 5: Follower-Netzwerk nach Eingangsgrad
Der Eingangsgrad („In-Degree“) beschreibt – ähnlich wie die Anzahl der Follower insgesamt – wie vernetzt eine Person ist. Desweiteren verweisen Westerman et al. (2012) auf eine zusätzlich Funktion, die entsprechende Personen vor diesem Kontext häufig einnehmen: „People who have high connectivity are often those who are able to bridge structural holes in a network […] and are thus able to disseminate information across many people” (Westerman et al. 2012, S. 201). 35 der 287 Accounts haben einen Eingangsgrad von 100 und mehr. Die populärsten Personen der Community sind dem Eingangsgrad nach @Lambo, @EllenEuler und @hobohm.
Abb. 6: Follower-Netzwerk nach Ausgangsgrad
Der Ausgangsgrad („Out-Degree“) eines Knotens gibt im Gegensatz zum Eingangsgrad Auskunft darüber, wie sehr jemand Experte auf einem Gebiet ist. Folgende Beschreibung trifft demnach auf User zu, die vielen Personen folgen und einen hohen Ausgangsgrad innerhalb des Netzwerks haben: „Mavens are those who collect information […] and are seen as experts in their subject matter” (Ebd.). Abb. 6 zeigt, dass es eine größere Anzahl an Personen mit einem vergleichsweise hohen Ausgangsgrad als mit einem hohen Eingangsgrad gibt. Die Accounts mit dem höchsten Ausgangsgrad sind @xanaha, @hobohm und @Duhem_.
Die Zentralität („Centrality“) innerhalb eines Netzwerks gibt in den meisten Fällen den Grad der Vernetzung eines Knotens an (z.B. Eigenvektor Centrality, Degree Centrality, PageRank). Das Maß der Betweenness-Zentralität („Betweenness Centrality”, kurz: „Betweenness") hingegen erlaubt Aussagen über die Rolle eines Knotens bezüglich der Verbreitung von Informationen:
„A very different concept of centrality is betweenness centrality, which measures the extent to which a vertex lies on paths between other vertices. […] Vertices with high betweenness centrality may have considerable influence within a network by virtue of their control over information passing between others." (Newman 2010, S. 187)
Abb. 7: Follower-Netzwerk nach Betweenness-Zentralität
Mit anderen Worten: Personen, die hier einen hohen Wert aufweisen können, erfüllen eine Art Gatekeeper-Funktion für die Distribution von Information (Shulman et al. 2015, S. 181). Abb. 7 stellt die Visualisierung des Follower-Netzwerks nach Betweenness-Zentralität dar. Es fällt auf, dass sich diesbezüglich einige wenige Personen deutlich von der Gesamtheit abheben. Dazu gehören erneut die Accounts von @hobohm, @EllenEuler und @Lambo.
5 Fazit
Dieser Artikel widmete sich der quantitativen Untersuchung der Informationswissenschaften innerhalb Deutschlands auf der Microblogging-Plattform Twitter.
(F1) Kann man eine thematisch orientierte Community anhand des Follower-Friend-Netzwerkes weniger für diese Community relevanter Personen identifizieren?
In Bezug auf Forschungsfrage 1 lässt sich zunächst einmal feststellen, dass die Eingrenzung einer fachwissenschaftlichen Community lediglich auf der Basis eines Follower-Friend-Netzwerkes und ganz unabhängig von Suchbegriffen grundsätzlich möglich ist. Die Vollständigkeit der Ergebnisse bleibt jedoch weitestgehend unklar und macht weiterführende Untersuchungen diesbezüglich notwendig. Generell zeigte sich, dass mit den Followern und Friends weniger Personen bereits ein gesamtes Personennetzwerk rekonstruiert werden kann.
(F2) Welche informationswissenschaftlichen AkteurInnen repräsentieren das Forschungsfeld auf Twitter und welche (Teil-, Nachbar-) Disziplinen sind dabei besonders stark vertreten?
In diesem Artikel wurde unter anderem aufgezeigt, dass sich das Netzwerk der Informationswissenschaften auf Twitter nach verschiedenen Inhalten clustern lässt. In der vorliegenden Stichprobe sind bestimmte Themen auf der Plattform besonders stark vertreten, während andere Teilbereiche der Informationswissenschaften unterrepräsentiert sind. Neben den Bibliotheks- und Informationswissenschaften waren die Bereiche Open Science sowie Bildung und Kommunikation besonders stark vertreten. Dies könnte darauf schließen lassen, dass viele InformationswissenschaftlerInnen twittern, die für eine offene und nach außen kommunizierte Wissenschaft einstehen. Auch die wenigen informationswissenschaftlichen Zeitschriften auf Twitter publizieren primär Open Access. Neben den bibliotheks- und informationswissenschaftlichen Themengebieten konnten vor allem geistes- und kulturwissenschaftliche sowie daten- und computerwissenschaftliche Schwerpunkte identifiziert werden. Übergreifend scheint besonders der Anteil der informationswissenschaftlichen Community auf Twitter vertreten zu sein, der sich mit zukunftsgerichteten Themen und neuen Fragestellungen vor dem Hintergrund der digitalen Transformation beschäftigt. „Traditionelle" bibliothekarische Themen wie beispielsweise die Katalogisierung scheinen sich hingegen der Diskussion auf Twitter weitestgehend zu entziehen. Die Analyse zeigt auch, dass bestimmte User innerhalb der identifizierten Community auf Twitter besonders häufig und in unterschiedlichen Rollen auftauchen. So sind in Bezug auf die untersuchten Metriken Eingangsgrad, Ausgangsgrad und Betweenness-Zentralität fünf Accounts jeweils unter den Top 10 aufgelistet gewesen: @Lambo, @EllenEuler, @hobohm, @mrudolf und @jplie. Es kann daher davon ausgegangen werden, dass es sich hierbei sowohl um einflussreiche als auch generell sehr aktive Accounts innerhalb der Informationswissenschaften auf Twitter handelt.
6 Ausblick
Es konnte hier nur ein geringer Anteil der möglichen Aspekte besprochen werden, die grundsätzlich analysiert werden können. In dem konkreten Fall hätten ebenfalls demografische Merkmale wie Alter oder Geschlecht sowie die Tätigkeit und der wissenschaftliche Status der Personen behandelt werden können. Auch das Nutzerverhalten und tatsächliche Inhalte, festgehalten in den Tweets der Personen, hätten entsprechende Untersuchungsobjekte darstellen können. Interessant wäre in diesem Zusammenhang zudem, ob die in den Biografien festgehaltenen Interessensgebiete über die Informationswissenschaften hinaus einen Trend unter Forschenden auf Twitter darstellen – Open Science, Wissenschaftskommunikation und die digitale Transformation sind beispielsweise Themen, die vermutlich auch andere Forschungsfelder betreffen. Weiterhin könnten die bislang gesammelten Erkenntnisse über die Informationswissenschaften auf Twitter mit der Präsenz der Informationswissenschaften auf anderen sozialen Medien verglichen werden.
In Bezug auf die Methodik könnten zukünftig weitere Evaluationen und Verbesserungen stattfinden. Diesbezüglich wäre es hilfreich, verschiedene Variablen innerhalb der Methodik zu verändern, um die bestmögliche Kombination zu identifizieren. Eine Möglichkeit würde beispielsweise in der Anreicherung der Erkenntnisse aus dieser Arbeit mit Machine Learning-Verfahren wie z.B. in Hadgu und Jäschke (2014) bestehen.
Generell ist Twitter für diese Art von Analysen inzwischen sehr beliebt geworden. Die Microblogging-Plattform bietet eine umfangreiche und frei zugängliche Datengrundlage und ist daher für unterschiedliche Disziplinen von Interesse (Pfaffenberger 2016b, S. 15). Mit Rückblick auf die hier durchgeführte Analyse soll nochmal hinterfragt werden, ob Twitter darüber hinaus tatsächlich eine so praktikable Datenbasis bereitstellt, wie es in der Literatur häufig dargelegt wird. Insgesamt stellt Twitter eine recht populäre und daher stark genutzte Social Media Plattform dar. Daher finden viele Konversationen genau dort statt und es entstehen große Datenmengen, die ausgewertet werden können. Somit kann Twitter besonders für allgemeine, trendbasierte Fragestellungen, z.B. soziologischer oder psychologischer Art, herangezogen werden. Es wurde bereits demonstriert, dass mithilfe von Twitter der Ausgang von Wahlen oder die Verbreitung von Grippewellen vorhergesagt werden kann (Pfaffenberger 2016a, S. 20f.).
Bezüglich der Abgrenzung wissenschaftlicher Communities und ihrer Beschreibung trifft man jedoch auf verschiedene Hürden. Der Vorteil für gesamtgesellschaftliche Analysen – die Heterogenität der Nutzerschaft auf Twitter – wird zum Nachteil, wenn nur wissenschaftlich orientierte Nutzer in den Vordergrund gerückt werden sollen. Es gibt kein Verzeichnis der WissenschaftlerInnen auf Twitter (Hadgu und Jäschke 2014, S. 23). Auch die Frage, ob ein Wissenschaftler oder eine Wissenschaftlerin auch wissenschaftlich twittert oder einen privaten Account unter dem eigenen Namen erstellt hat, ist nicht immer ganz eindeutig zu beantworten (Sugimoto et al. 2016, S. 2042). Es konnte aufgezeigt werden, dass bereits die Metadaten der User wie beispielsweise die Biografie ein großes Potenzial für eine inhaltliche Auswertung besitzen. Da die in der Biografie enthaltenen Informationen jedoch nicht strukturiert sind, muss eine solche Strukturierung im Nachhinein erfolgen. Während der Analyse sind viele dieser Informationen daher nicht eindeutig und erneut nur mit zusätzlichem Aufwand einzuordnen. Eine Plattform mit wissenschaftlichem Fokus, deren Interface bereits eine Angabe entsprechender Kategorien (z.B. Tätigkeit, wissenschaftlicher Status, Institution, Forschungsfeld, wissenschaftliche Interessen) und Identifikatoren ermöglicht, würde Untersuchungen solcher Art deutlich unterstützen. In diesem Zusammenhang ist auch die Kritik (Sugimoto et al. 2016, S. 2046), die sogenannten „Altmetrics" (d.h. alternative Metriken, basierend unter anderem auf Kennzahlen sozialer Medien) entgegengebracht wird, zumindest teilweise verständlich. Solche alternativen Metriken basieren häufig nur auf der Anzahl der Erwähnungen (in diesem Fall beispielsweise der Anzahl der Tweets) eines wissenschaftlichen Artikels oder einer anderen wissenschaftlichen Publikation. Die reine Anzahl der Erwähnungen sagt jedoch noch nichts darüber aus, wer diesbezüglich getwittert hat und ob diese Person tatsächlich aus einem wissenschaftlichen Interesse heraus handelt sowie eine entsprechende Kenntnis auf dem Fachgebiet der jeweiligen Publikation hat. Würde man zukünftig die Metadaten zu den AutorInnen der zugehörigen Tweets oder auch Informationen aus den Tweets selbst (beispielsweise über eine Sentimentanalyse aller Tweets, die eine Ressource „zitieren") in die Entwicklung dieser Metriken miteinbeziehen, könnte man dadurch deren Aussagekraft erheblich steigern.
7 Literatur
027.7 (o.J.): Zeitschriftenrichtlinien und Publikationsprozess, [online] https://0277.ch/about/editorialPolicies [31.01.2019].
Balzert, Helmut, Marion Schröder und Christian Schäfer (2015): Wissenschaftsethik: Qualitätskriterien, in: Wissenschaftliches Arbeiten, 2. Aufl., Dortmund: W3L, S. 13-48.
Bastian, Mathieu, Sebastien Heymann und Mathieu Jacomy (2009): Gephi : An Open Source Software for Exploring and Manipulating Networks, in: Proceedings of the 2009 International AAAI Conference on Weblogs and Social Media (AAAI ICWSM’09), S. 1-2.
b.i.t. online (o.J.): Impressum, [online] https://www.b-i-t-online.de/daten/bitimpressum.php [31.01.2019].
boyd, danah, Scott Golder und Gilad Lotan (2010): Tweet, Tweet, Retweet: Conversational Aspects of Retweeting on Twitter, in: Proceedings of the 43rd Hawaii International Conference on System Sciences (HICSS-43), S. 1–10. https://doi.org/10.1109/HICSS.2010.412.
Cardoso, Felipe Maciel, Sandro Meloni, André Santanchè und Yamir Moreno (2017): Topical homophilie in online social systems, Preprint [online] https://arxiv.org/pdf/1707.06525.pdf [30.01.2019].
Fachhochschule Potsdam (o.J.): Personen, [online] https://www.fh-potsdam.de/studieren/fachbereiche/studium-informationswissenschaften/personen/ [30.01.2019].
Grandjean, Martin (2016): A social network analysis of Twitter: Mapping the digital humanities community, in: Cogent Arts & Humanities, Jg. 3., Nr. 3, S. 1-14. https://doi.org/10.1080/23311983.2016.1171458.
Granovetter, Mark S. (1973): The Strength of Weak Ties, in: The American Jornal of Sociology, Jg. 78, Nr. 6, S. 1360-1380.
Gruzd, Anatoliy, Barry Wellman und Yuri Takhteyev (2011): Imagining Twitter as an Imagined Community, in: American Behavioral Scientist, Jg. 55, Nr. 10, S. 1294-1318. https://doi.org/10.1177/0002764211409378.
Hadgu, Asmelash Teka und Robert Jäschke (2014): Identifying and Analyzing Researchers on Twitter, in: Proceedings of the 2014 ACM conference on Web science (WebSci '14), S. 23-32. https://doi.org/10.1145/2615569.2615676.
Hammer, Luca (2018): Modularity, [online] https://github.com/gephi/gephi/wiki/Modularity [29.01.2019].
Himelboim, Itai, Marc A. Smith, Lee Rainie, Ben Shneiderman und Camila Espina (2017): Classifying Twitter Topic-Networks Using Social Network Analysis, in: Social Media + Society, Jg. 3, Nr. 1, S. 1-13. https://doi.org/10.1177/2056305117691545.
Hochschule der Medien (2019): Das Team, [online] https://www.hdm-stuttgart.de/bi/team [30.01.2019].
Hochschule für Angewandte Wissenschaften Hamburg (2016): Beschäftigte, [online] https://www.haw-hamburg.de/dmi-i/unser-department/beschaeftigte.html [30.01.2019].
Hochschule für Technik, Wirtschaft und Kultur Leipzig (2018): Personen, [online] https://fm.htwk-leipzig.de/fakultaet-medien/personen/ [30.01.2019].
Humboldt-Universität zu Berlin (o.J.): Personen, [online] https://www.ibi.hu-berlin.de/de/institut/personen [30.01.2019].
Informationspraxis (o.J.): Was wir tun, [online] http://informationspraxis.de/ueber-uns/ [31.01.2019].
Jannidis, Fotis (2017): Netzwerke, in: Fotis Jannidis, Hubertus Kohle und Malte Rehbein (Hrsg.), Digital Humanities. Eine Einführung, Stuttgart: J. B. Metzler, S. 147-161.
Java, Akshay, Tim Finin, Xiaodan Song und Belle Tseng (2007): Why We Twitter: Understanding Microblogging Usage and Communities, in: Proceedings of the 9th WebKDD and 1st SNA-KDD 2007 workshop on Web mining and social network analysis (WebKDD/SNA-KDD '07), S. 56-65. https://doi.org/10.1145/1348549.1348556.
Kuhlen, Rainer (2013) Information – Informationswissenschaft, in: Rainer Kuhlen, Wolfgang Semar und Dietmar Strauch (Hrsg.), Grundlagen der praktischen Information und Dokumentation, Berlin/Boston: De Gruyter, S. 1-24.
Kwak, Haewoon, Changhyun Lee, Hosung Park and Sue Moon (2010): What is Twitter, a Social Network or a News Media?, in: Proceedings of the 19th international conference on World wide web (WWW '10), S. 591-600. https://doi.org/10.1145/1772690.17727511.
LIBREAS. Library Ideas (2018): LIBREAS. Library Ideas – AutorInnenhinweise | For Authors, [online] http://libreas.eu/authorguides/ [31.01.2019].
Milgram, Stanley (1967): The Small-World Problem, in: Psychology Today, Jg. 1, Nr. 1, S. 61-67.
Newman, Mark E. J. (2010): Betweenness Centrality, in: Networks: An Introduction, New York: Oxford University Press, S. 187-193. Abgerufen von http://math.sjtu.edu.cn/faculty/xiaodong/course/Networks%20An%20introduction.pdf [31.01.2019].
Pfaffenberger, Florian (2016a): Forschungsstand, in: Twitter als Basis wissenschaftlicher Studien, Wiesbaden: Springer VS, S. 18-24.
Pfaffenberger, Florian (2016b): Twitter in Gesellschaft und Forschung, in: Twitter als Basis wissenschaftlicher Studien, Wiesbaden: Springer VS, S. 13-17.
Python Software Foundation (2019): Python, [online] https://www.python.org/ [30.01.2019].
Roesslein, Joshua (2009): Tweepy, [online] http://www.tweepy.org/ [30.01.2019].
Rosen, Aliza (2017): Tweeting Made Easier, [online] https://blog.twitter.com/en_us/topics/product/2017/tweetingmadeeasier.html [25.01.2019].
Schlesinger, Claus-Michael (2018): Netzwerkanalyse Hashtag #dhd2018 20.2.-2.3.2018 (Konferenz DHd "Kritik der digitalen Vernunft"), [online] https://github.com/esthet1cs/dhd2018 [30.01.2019].
Schneider, Sophie (2019a): Microblogging in den Informationswissenschaften – Quantitative Untersuchungen exemplarischer Communities auf Twitter (Bachelorarbeit), [online] https://opus4.kobv.de/opus4-fhpotsdam/frontdoor/index/index/docId/2340 [10.06.2019].
Schneider, Sophie (2019b): Bachelorarbeit, [online] https://github.com/BibWiss/bachelorarbeit [01.12.2019]. https://doi.org/10.5281/zenodo.3546318.
Shulman, Jason, Jewelry Yep und Daniel Tomé (2015): Leveraging the Power of a Twitter Network for Library Promotion, in: The Journal of Academic Librarianship, Jg. 41, Nr. 2, S. 178-185. https://doi.org/10.1016/j.acalib.2014.12.004.
Sinclair, Stéfan und Geoffrey Rockwell (2019): Voyant Tools, [online] https://voyant-tools.org/ [30.01.2019].
Sugimoto, Cassidy R., Sam Work, Vincent Larivière und Stefanie Haustein (2017): Scholarly use of social media and altmetrics: a review of the literature, in: Journal of the Association for Information Science and Technology, Jg. 68, Nr. 9, S. 2037-2062. https://doi.org/10.1002/asi.23833.
TH Köln (o.J.): Institut für Informationswissenschaft – Personen, [online] https://www.th-koeln.de/informations-und-kommunikationswissenschaften/institut-fuer-informationswissenschaft---personen_4478.php [30.01.2019].
Thiele, Genna-Luisa (2017): Twitter ist Forschung, [online] https://www.welt.de/print/welt_kompakt/webwelt/article167193814/Twitter-ist-Forschung.html [25.01.2019].
Twitter (2019): Über öffentliche und geschützte Tweets, [online] https://help.twitter.com/de/safety-and-security/public-and-protected-tweets [14.01.2019].
Watts, Duncan J. (1999): Networks, Dynamics, and the Small-World-Phenomenon, in: American Journal on Society, Jg. 105, Nr. 2, S. 493-527.
Westerman, David, Patric R. Spence und Brandon Van Der Heide (2012): A social network as information: The effect of system generated reports of connectedness on credibility on Twitter, in: Computers in Human Behaviour, Jg. 28, S. 199-206. http://dx.doi.org/10.1016/j.chb.2011.09.001.
Yep, Jewelry, Madison Brown, Gina Fagliarone und Jason Shulman (2017): Influential Players in Twitter Networks of Libraries at Primarily Undergraduate Institutions, in: The Journal of Academic Librarianship, Jg. 43, Nr. 3, S. 193 – 200. https://doi.org/10.1016/j.acalib.2017.03.005.
Autorin
E-Mail: sophie-schneider@student.hu-berlin.de
